Figure 6
From: The microRNA regulatory landscape of MSC-derived exosomes: a systems view

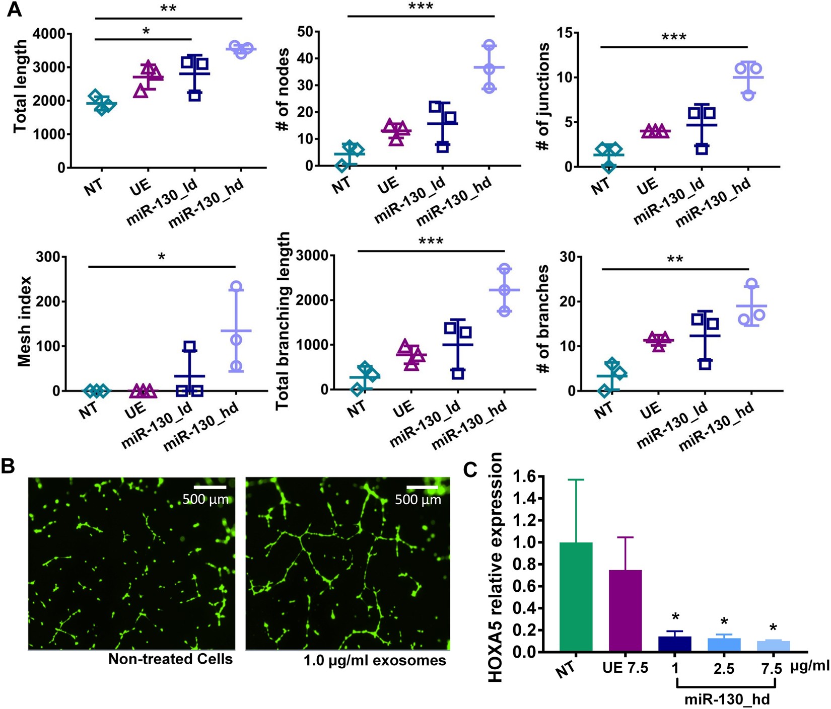
(A & B) Effects of miR-130a-3p-loaded exosomes on angiogenesis in HUVECs, data are presented as mean ± SD, n = 3 with *p < 0.05, **p < 0.01, ***p < 0.01 by one-way ANOVA with Tukey post-test. (C) miR-130a-3p promotes angiogenesis through downregulation of HOXA5. NT = non-treated cells, UE = unmodified exosomes, UE 7.5 = unmodified exosomes at 7.5 µg/ml, miR-130_hd = exosomes loaded with high dose of miR-130a-3p.