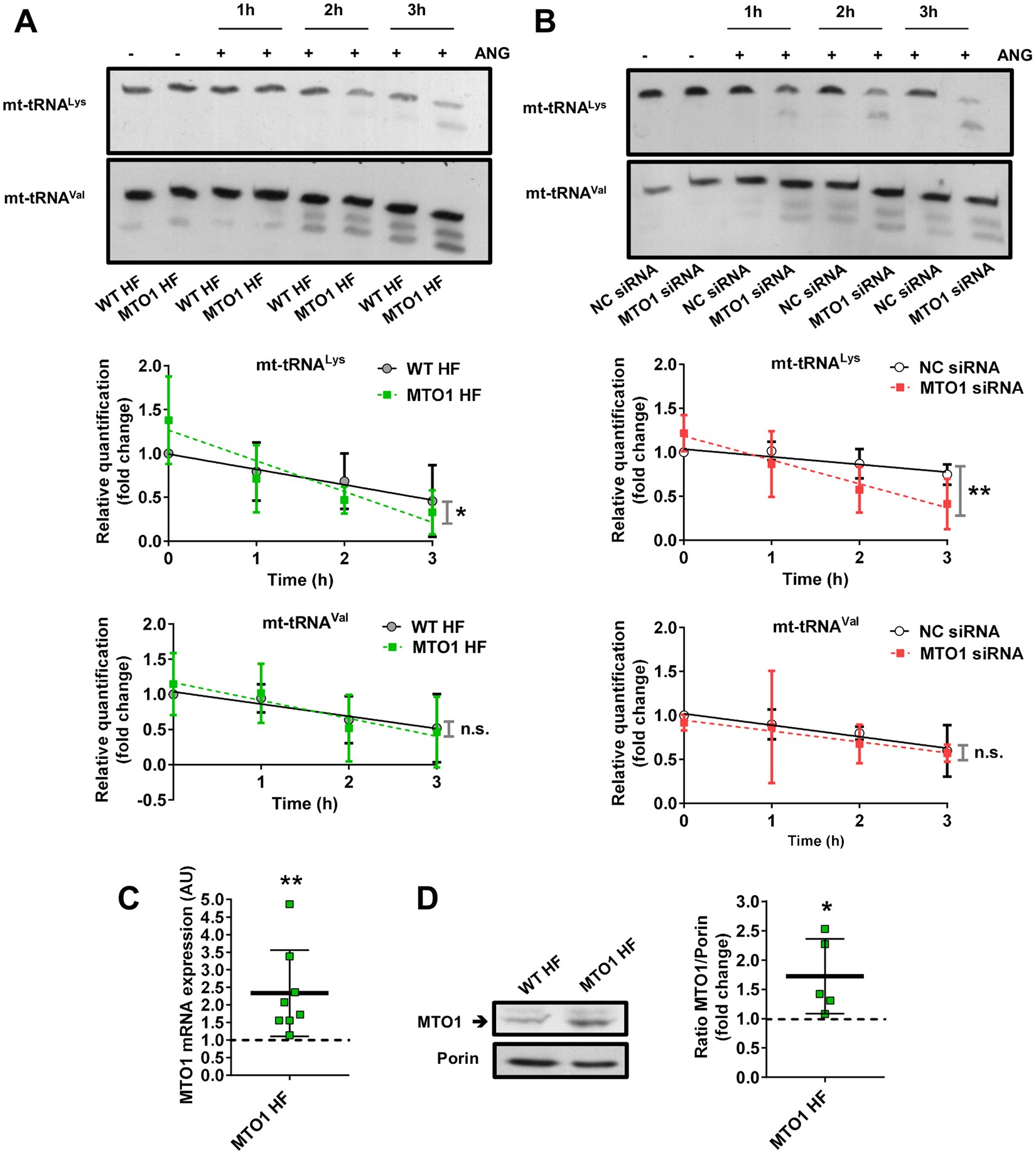
Figure 1

Angiogenin sensitivity of mt-tRNAs purified from MTO1 defective cells. (A and B) Northern analysis of mt-tRNALys (upper panel) and mt-tRNAVal (lower panel) molecules after in vitro angiogenin (ANG) digestion of small RNAs purified from wild-type (WT HF) and MTO1 (MTO1 HF) human fibroblasts (A), and from MTO1 siRNA 1- and Negative Control (NC) siRNA-transfected 143B cells (B) for 1, 2 and 3 h. Full-length blots are included in supplementary information (Fig. S17). The kinetic analysis of angiogenin digestions are plotted below the representative northern blots. The amount of intact mt-tRNA after 0, 1, 2 and 3 h of incubation with angiogenin is represented as fold change relative to the undigested control (0 h). (C) qRT-PCR analysis of MTO1 mRNA in MTO1 HF. Data are expressed as fold change respect to WT HF. (D) Representative immunoblot of MTO1 protein expression in MTO1 HF and WT HF. The membrane was also probed with an antibody against porin, which was used as a loading control. Full-length western blots are included in supplementary information (Fig. S18). The scatter plot shows the densitometric analysis of MTO1 normalized to the loading control and represented as fold change respect to WT HF. All data are the mean ± SD of at least three independent biological replicates. Differences from WT or NC values were found to be statistically significant at *p < 0.05 and **p < 0.01. n.s.: non-significant differences.