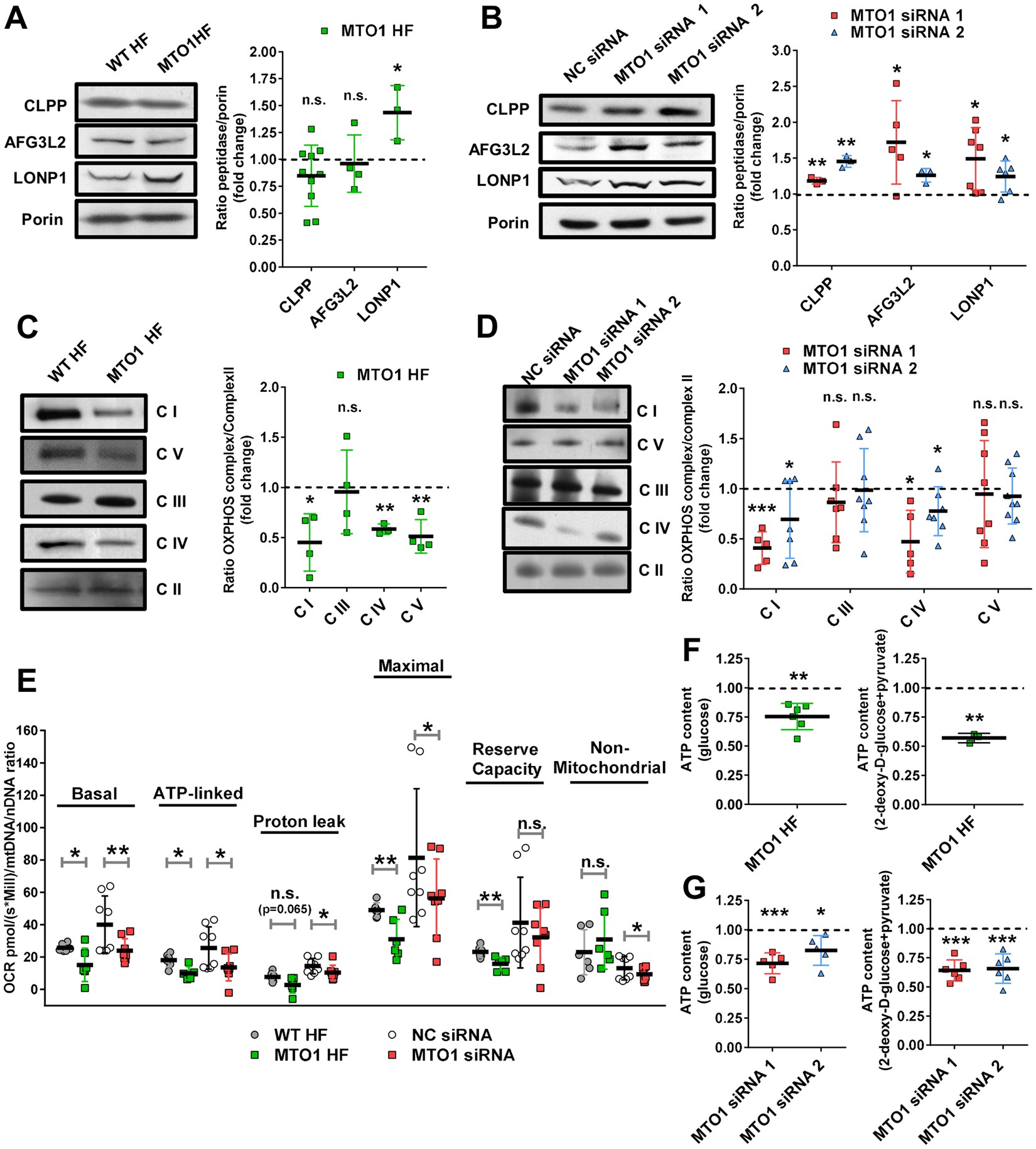
Figure 2

MTO1 defective cells exhibit proteostasis stress and an altered bioenergetic state. (A and B) Representative immunoblots showing the expression of CLPP, AFG3L2 and LONP1 in extracts of WT and MTO1 HF (A), and in MTO1 siRNA 1-, MTO1 siRNA 2- and Negative Control (NC) siRNA-transfected 143B cells (B). Porin was used as a loading control. Full-length blots are included in supplementary information (Fig. S19). The scatter plots show the densitometric measurements of the mitoproteases normalized to the loading control and represented as fold change relative to control cells. (C and D) Representative Blue Native-PAGE of OXPHOS complexes in WT and MTO1 HF (C), and in MTO1 siRNA 1-, MTO1 siRNA 2- and NC siRNA-transfected 143B cells (D). Full-length blots and lower-exposure blots of complex III are included in supplementary information (Fig. S20). The scatter plots show the densitometric measurements of OXPHOS complexes normalized to complex-II (loading control) and represented as fold change relative to control cells. (E) Analysis of oxygen consumption rate (OCR) of intact cells using different OXPHOS inhibitors. OCR was measured in each cell type under basal conditions and after sequential addition of oligomycin, carbonyl cyanide-p-trifluoromethoxyphenylhydrazone (CCCP), rotenone and antimycin A. The scatter plot shows basal OCR (determined as the difference between OCR before oligomycin and OCR after rotenone/antimycin A), ATP-linked OCR (difference between OCR before and after oligomycin), proton leak (difference between basal OCR and ATP-linked OCR), reserve capacity (difference between the CCCP-stimulated rate and basal OCR), non-mitochondrial OCR (OCR after rotenone and antimycin A treatment), and maximal OCR (difference between OCR after CCCP and non-mitochondrial OCR). (F and G) Measurement of total and mitochondrial ATP levels in fibroblasts (F) and MTO1-silenced 143B cells (G). Cells were incubated with 5 mM glucose or 2.5 mM 2-deoxy-d-glucose plus 2.5 mM pyruvate (left and right, respectively) to determine total and mitochondrial ATP levels. Data are expressed as fold change respect to WT HF (F) or NC siRNA-transfected 143B cells (G) values. All data are the mean ± SD of at least three different experiments. Differences from control values were found to be statistically significant at *p < 0.05, **p < 0.01, ***p < 0.001. n.s.: non-significant differences.