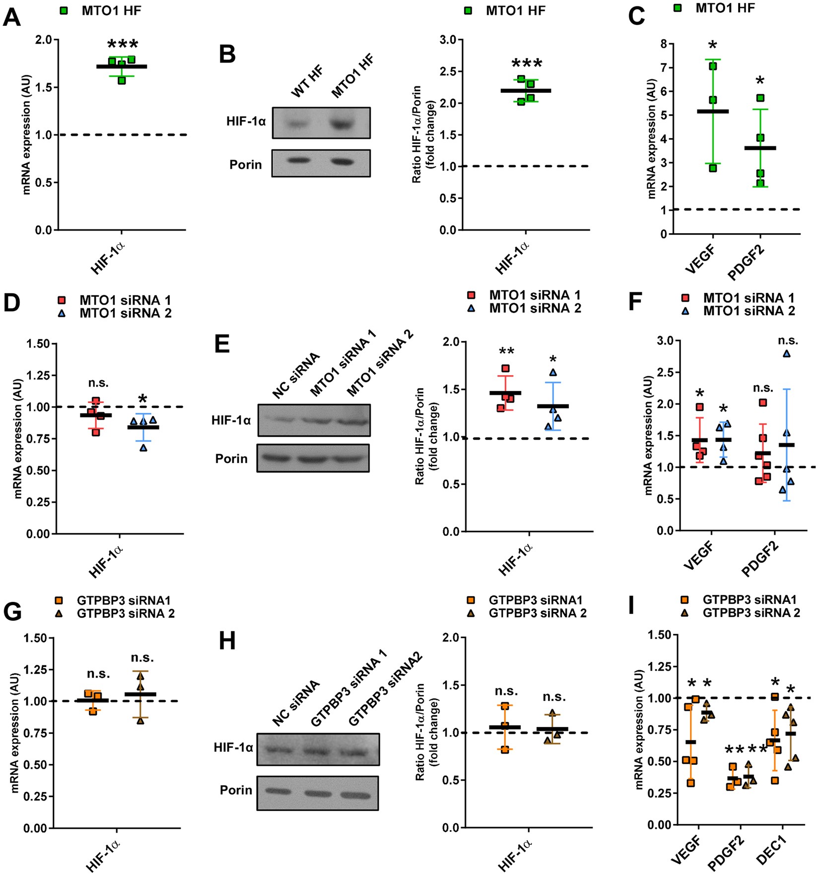
Figure 6

MTO1 and GTPBP3 defects produce opposite effects on HIF-1 signaling. (A,D and G) qRT-PCR analysis of the HIF-1 mRNA expression in MTO1 HF (A), in MTO1 siRNA1- and MTO1 siRNA 2-transfected 143B cells (D), and in GTPBP3 siRNA1- and GTPBP3 siRNA 2-transfected 143B cells (G). (B,E and H) Representative immunoblots of HIF-1 in MTO1 HF (B), in MTO1 siRNA1- and MTO1 siRNA 2-transfected cells (E), and in GTPBP3 siRNA1- and GTPBP3 siRNA 2-transfected cells (H). Porin was used as a loading control. Full-length western blots are included in supplementary information (Fig. S24). The scatter plot shows densitometric data for HIF-1 normalized to porin, and represented as fold change relative to WT HF (B) or NC siRNA-transfected cells (E and H). (C,F and I) qRT-PCR analysis of mRNA expression of the HIF-1 target genes vascular endothelial growth factor (VEGF) and platelet derived growth factor subunit 2 (PDGF2) in MTO1 HF (C), in MTO1 siRNA1- and MTO1 siRNA 2-transfected cells (F), and in GTPBP3 siRNA1- and GTPBP3 siRNA 2-transfected cells (I). All data are the mean ± SD of at least three different experiments and are represented as fold change respect to WT HF or NC siRNA-transfected cells. Differences from WT or NC values were found to be statistically significant at *p < 0.05, **p < 0.01 and ***p < 0.001. n.s: non-significant differences. NC: negative control.