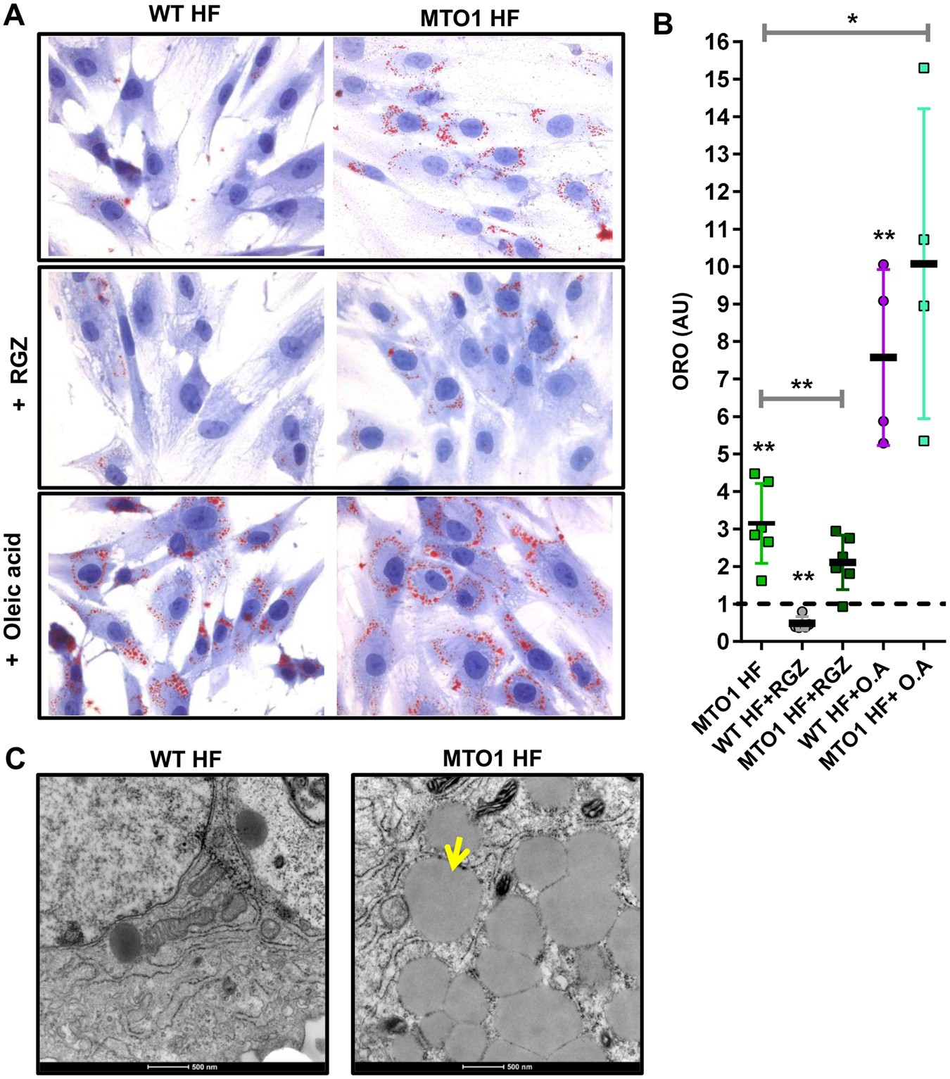
Figure 8

The MTO1 mutation p.Arg464Cys causes lipid accumulation in MTO1 fibroblasts. (A) Representative microscope pics of intracellular lipid droplets stained with Oil Red O (ORO) in wild-type (WT HF) and MTO1 (MTO1 HF) human fibroblasts under normal conditions (top panels), treated with 5 μM Rosiglitazone (RGZ) (middle panels), and exposed to 200 μM BSA-conjugated oleic acid (bottom panels). (B) Ratio of cells with lipid droplets (red) in relation to the total number of cells. Results are expressed as fold change relative to WT HF. Data represent the means ± SD from at least 3 independent determinations. Differences from WT HF values were found to be statistically significant at *p < 0.05 and **p < 0.01. (C) Representative electron micrographs (magnification x8200) of WT HF and MTO1 HF showing lipid droplets in MTO1 HF. The yellow arrow marks a lipid droplet. The scale bar corresponds to 500 nm. Pictures are representative from at least three independent experiments.