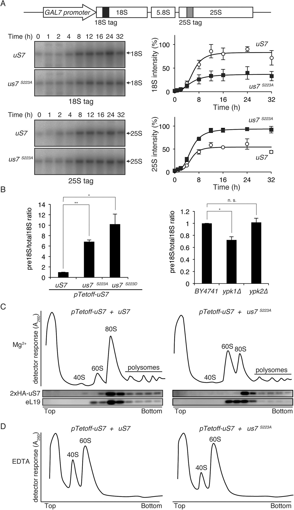
Figure 5

Maturation defect of SSU in S223A cells. (A) Reduction of 18s rRNA expression in S223A. Ribosomal DNA mini gene with GAL7 promoter and tag sequence for probing is schematically represented (top). Ribosomal RNA transcription was activated in galactose-containing media. After indicated time with galactose, cells were harvested and total RNA purified. RNA samples were analyzed with Northern blotting utilizing tagged probes for 18S and 25S rRNA (arrows), which could detect only mini gene-derived rRNA species as described in experimental procedures. Time course change of 18S and 25S rRNA was plotted from triplicate experiments. (B) Change of the pre-18S rRNA. Total RNA was purified from uS7, us7-S223A, us7-S223D, BY4741, ypk1∆ and ypk2∆ cells and quantitatively amplified using indicated primer to monitor total rRNA and unprocessed pre-18S rRNA, respectively. Fold change of the ratio of pre-18S to total 18S is compared to control conditions. Statistical significance was assessed by Student’s t-test. The asterisk indicates that p is less than 0.05, and the double asterisk denotes that p is less than 0.005. (C,D) Polysome analyses of S223A. Yeast cells were harvested and lysate from indicated strains ultracentrifuged in sucrose density gradient sedimentation. After centrifugation, samples were recovered from the top of the ultracentrifuge tubes and change in A260 value was recorded by on-line detector to visualize RNA. Peaks for 40S, 60S, 80S ribosomes and polysomes were indicated (Mg2+) based on the presence of uS7 and eL19 proteins in fractions judged from Western blotting (C). To analyze 40S and 60S ribosome abundance, lysate was treated with EDTA to dissociate 80S and polysomes prior to ultracentrifugation (EDTA) (D).