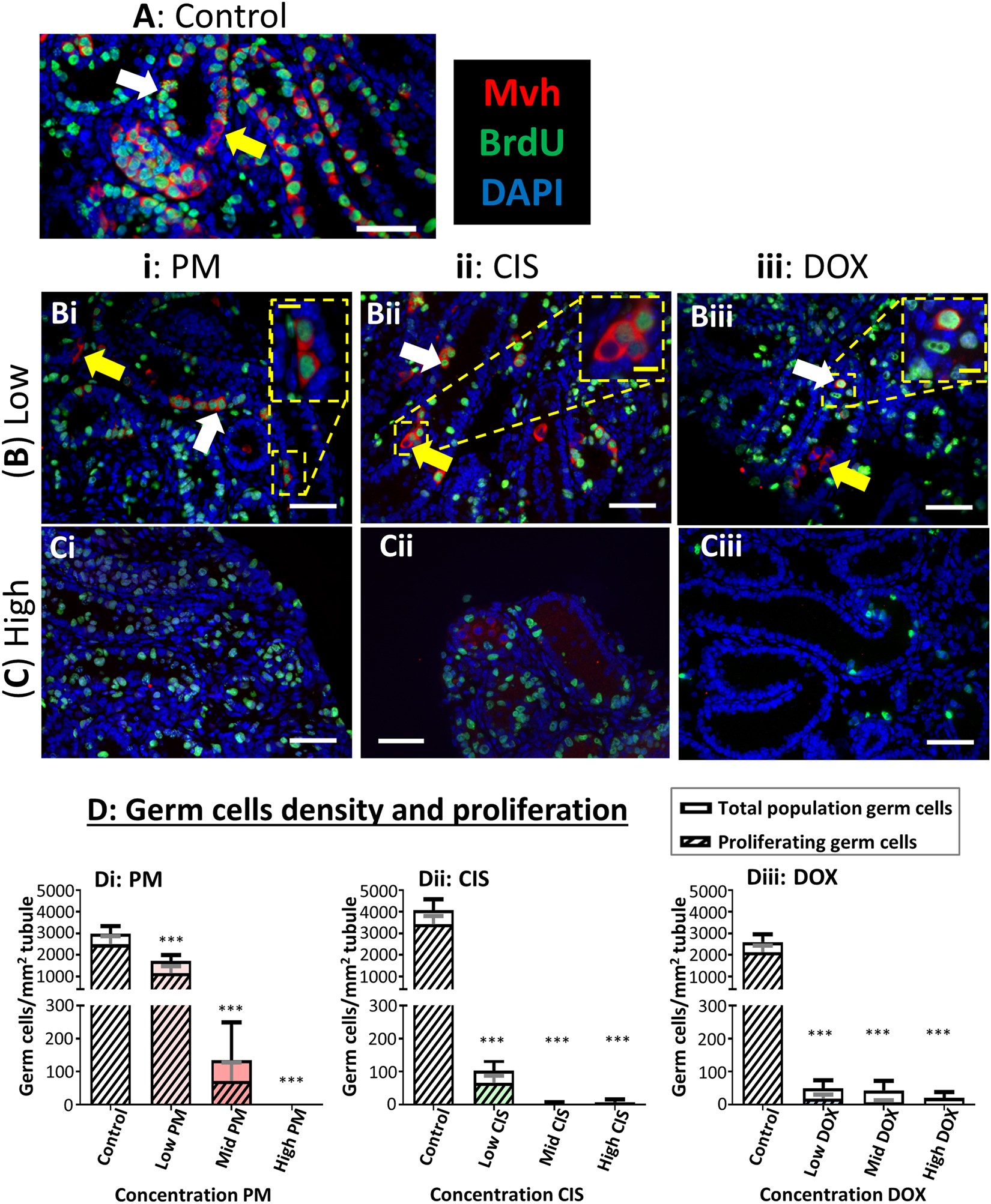
Figure 3

Exposure to phosphoramide mustard, cisplatin or doxorubicin results in germ cell loss. (A–C) Representative photomicrographs of cultured testis fragments showing immunohistochemical localisation of Mvh (red) and BrdU (green), counterstained with DAPI (blue) for (A) Control tissue, or after exposure to (B) Low or (C) High concentrations of: (i) PM, (ii) CIS or (iii) DOX. White arrows indicate Mvh+/ BrdU+ proliferating germ cells; yellow arrows indicate Mvh+/BrdU− non-proliferating germ cells. (D) Number of Mvh+ germ cells (open bars) and Mvh+/ BrdU+ proliferating germ cells (hatched bars) per mm2 of seminiferous tubule, after exposure to increasing concentrations of: (Di) PM, (Dii) CIS or (Diii) DOX; n = 8 for all groups. White scale bars represent 50 µm; yellow scale bars in insets represent 10 µm. Data are mean + SEM; p < 0.001 (***) indicate significant differences in Mvh+ germ cells for treatment versus Control.