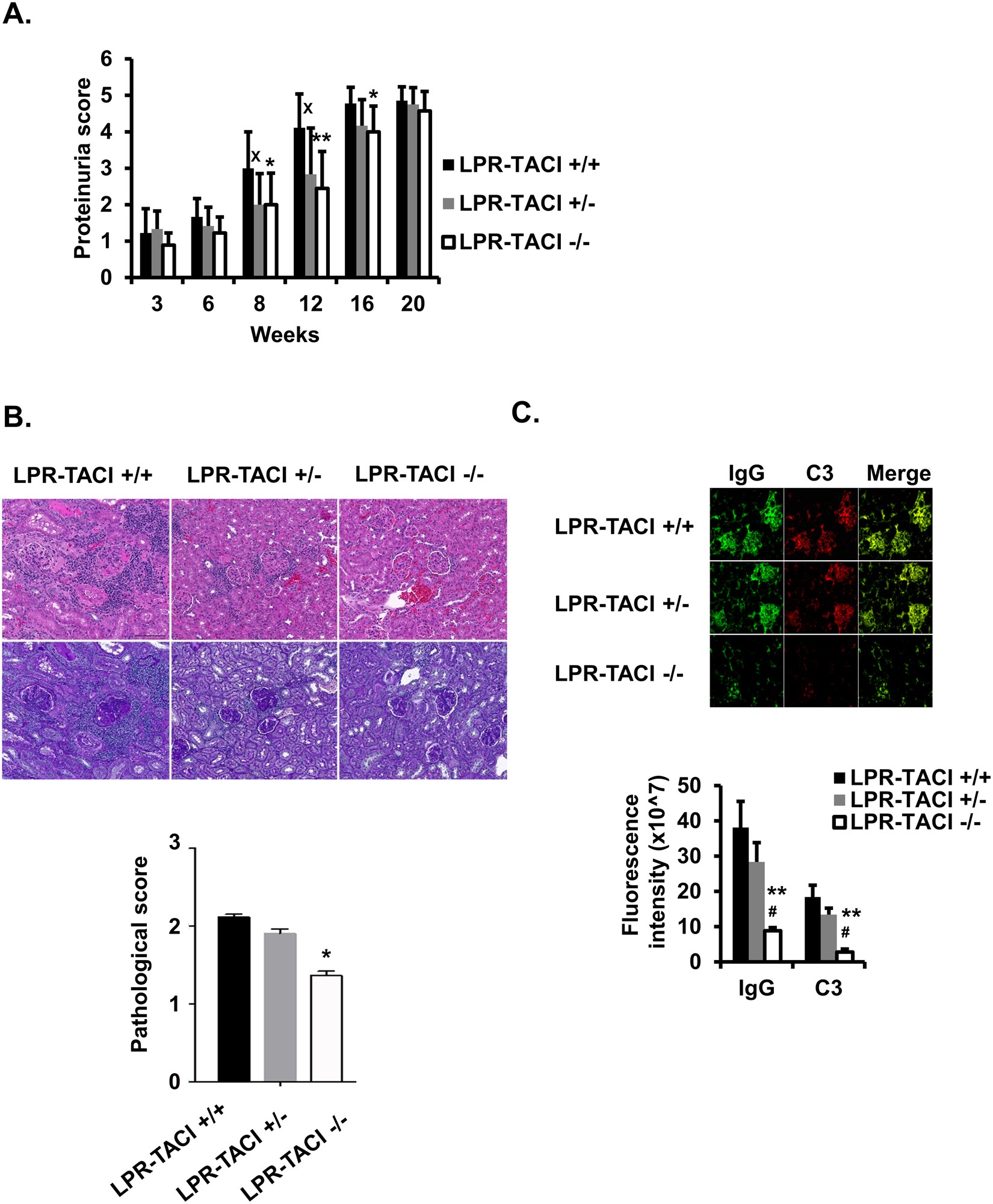
Figure 3

The delayed kidney pathology is accompanied by less IgG and C3 deposition in TACI deficient MRL-Fas/Lpr mice. (A) TACI deficient MRL-Fas/Lpr mice showed a delayed proteinuria onset. Mean ± SD of proteinuria scores are plotted. The data shown are from 3 to 20-week-old mice. Each group contained 7 to 9 female mice. (B) Assessment of kidney pathology. Upper panel shows a representative image of H&E (upper row) and PAS (bottom row) stained kidney specimens from 14-week-old mice. Mesangial cell proliferation and increase of mesangial matrix with inflammatory cell infiltration were more frequently in LPR-TACI+/+ and LPR-TACI+/− kidney tissue samples than TACI-LPR−/− samples. Glomerular changes were scored on a scale of 0 (no pathology) to 3 (severe pathology). (C) SLE related kidney pathology is evaluated by assessment of renal C3 and IgG deposition. Representative immunofluorescence images of IgG (green) and C3 (red) immune deposits in the glomeruli of 12 weeks old mice are shown. Fluorescence intensity ± SD from 5 mice were quantified by imageJ and plotted. x p < 0.05 indicates statistical differences between LPR-TACI+/+ and LPR-TACI+/− mice. *p < 0.05 and **p < 0.01 indicate statistical differences between LPR-TACI+/+ and LPR-TACI−/− mice. #Indicates p < 0.05 for statistical difference between LPR-TACI+/− and LPR-TACI−/− mice.