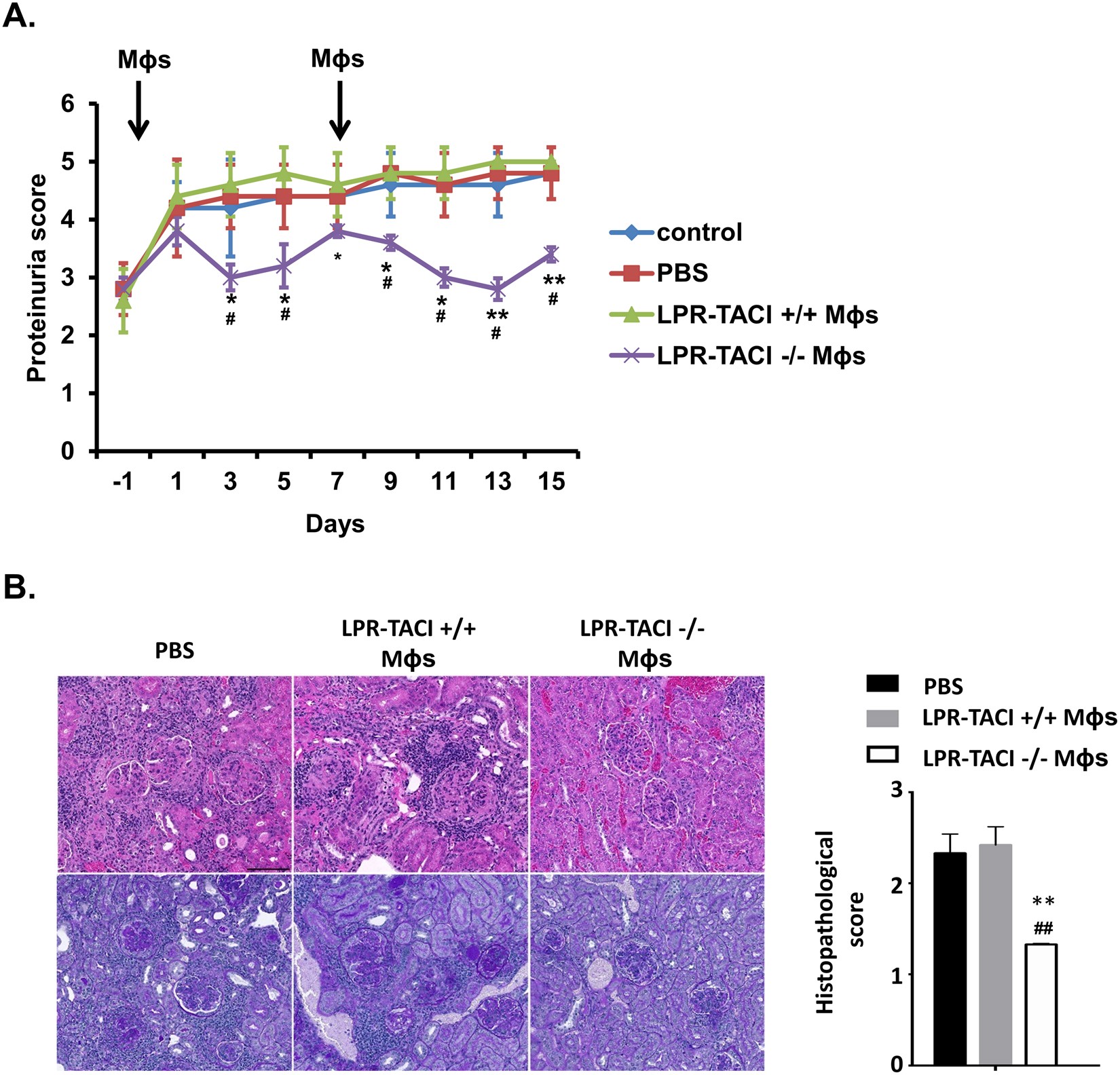
Figure 5

Adoptively transferred TACI deficient Mϕs alleviate glomerulonephritis development in MRL-Fas/Lpr mice. (A) Proteinuria measurement in MRL-Fas/Lpr mice adoptively transferred with LPR-TACI+/+ or LPR-TACI−/− Mϕs. Macrophages isolated from 12-week old LPR-TACI+/+ or LPR-TACI−/− mice were i.v. injected into 10 weeks-old MRL-Fas/Lpr mice on indicated time points. Control MRL-Fas/Lpr mice received equal volume of PBS. Proteinuria measured on every two days from 5 mice from each group and mean proteinuria score ± SD were plotted. *p < 0.05 and **p < 0.01 indicates statistical differences between LPR-TACI+/+ Mϕs transferred groups and LPR-TACI−/− Mϕs transferred groups. #p < 0.05 indicates statistical difference between PBS injected and LPR-TACI−/− Mϕs transferred groups. (B) Representative images of H&E (upper row) and PAS (bottom row) stained kidney specimens. Glomerular changes, inflammatory cell infiltration and interstitial fibrosis were semi-quantitatively scored on a scale of 0 (no pathology) to 3 (severe pathology). **p < 0.01 indicates statistical difference between LPR-TACI+/+ Mϕ injected and LPR-TACI−/− Mϕ transferred groups. ##p < 0.01 indicates statistical difference between PBS injected and LPR-TACI−/− Mϕ transferred groups.