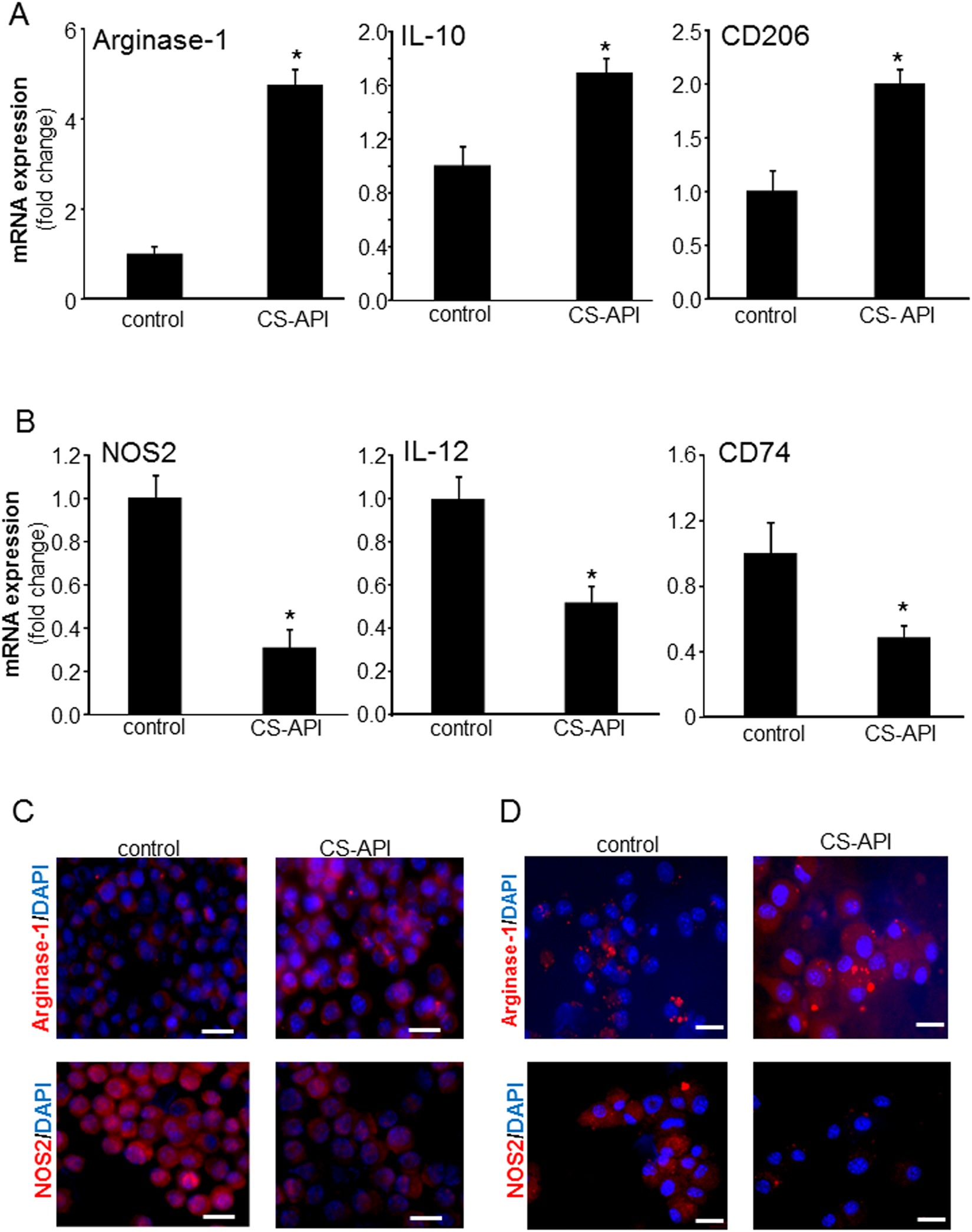
Figure 5

Ex vivo treatment with active pharmaceutical ingredient (CS-API) directly induces mϕheal macrophage polarization while inhibiting the mϕinf phenotype. (A,B) Day 3 wound mϕ of C57bl/6 mice were harvested from PVA sponges and treated ex vivo with CS-API (250 ng/mL) for 24 hours (A) mRNA expression of Arginase-1, IL-10 and CD206 was measured using RTPCR. Data are expressed as mean ± SEM (n = 4); *p < 0.05 compared to day 3 wound mϕ treated with vehicle (control). (B) mRNA expression of NOS2, IL-12 and CD74 was measured using RTPCR. Data are expressed as mean ± SEM (n = 4); *p < 0.05 compared to day 3 wound mϕ treated with vehicle (control). (C,D) Immunocytochemistry (ICC) images of Arginase-1 (red) and NOS2 (red) protein expression in (C) day 3 wound mϕ of C57bl/6 and (D) BMDM from db/db animals treated ex vivo with CS-API (250 ng/ml) for 24 h. Counter staining was performed using DAPI (nuclear, blue). Scale bar, 20 μm.