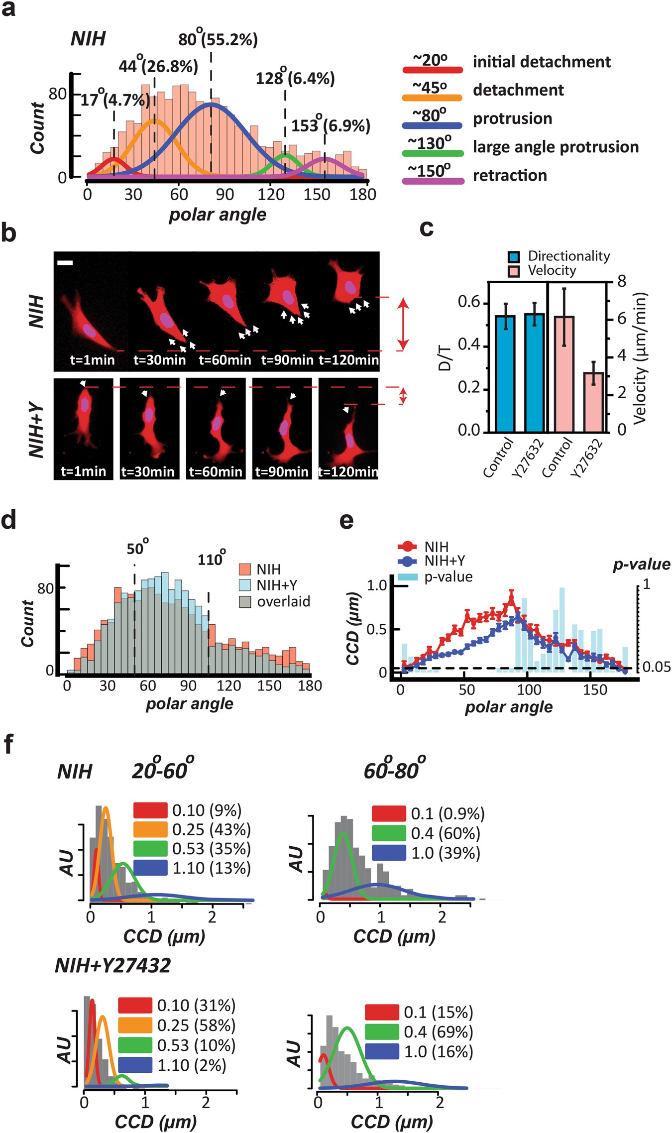
Figure 3

The CN correlation profiles can reflect changes in cell locomotion. (a) The univariate normal mixtures (UNM) analysis was applied to the occurrence diagram of NIH 3T3 fibroblasts (NIH) to profile the component normal distribution curves that describe the migration signature of the cell type. (b) Time-lapse images display the changes in the representative migration pattern between the normal NIH 3T3 fibroblasts and the same fibroblasts treated with Y27632. The white arrows indicate the directions of detachment. The red double-arrows indicate the total detached distance in two-hour intervals. Scale bar: 20 µm. (c) The directionality (D/T) and velocity of the normal (NIH) and the Y27632-treated (NIH + Y) cells were shown. Error bars indicate the standard error of the mean (SEM). (d) The comparison of the occurrence diagrams between the normal (NIH) and the Y27632-treated (NIH + Y) cells. (e) The comparison of the CCD diagrams between the normal and the Y27632-treated cells. The cyan bars show the p-value of the Lepage test between the two groups. Dotted line indicates where the p-value = 0.05 as indicated in the right Y-axis. (f) Top: The UNM analysis to the CCD diagram of NIH 3T3 fibroblasts yielded 4 normal distributions in the detachment zone (20°–60°) and 3 normal distributions in the protrusion zone (60°–80°). Bottom: The same analysis shows that Y27632 treatment drastically re-distributes the CCD values in both the detachment zone and the protrusion zone.