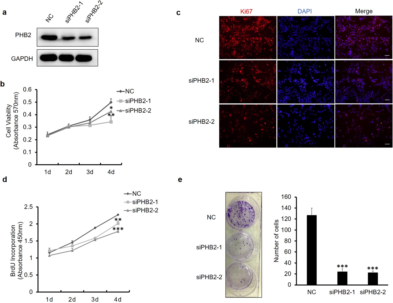
Figure 1

PHB2 knockdown by siRNA inhibits RD cell proliferation. (a) Evaluation of PHB2 knockdown by siRNA. RD cells were transfected with siRNAs against PHB2 (siPHB2-1 and siPHB2-2) or negative control (NC). Thirty-six hours later, cells were lysed and subjected to Western blotting using an anti-PHB2 antibody, and GAPDH was detected as a loading control. Full-length blots are presented in Supplementary Fig. S1. Results are representative of three independent experiments. (b) Effect of PHB2 knockdown on cell viability in RD cells. RD cells in 6-well plates were transfected with siRNAs. Thirty-six hours later, the cells were re-plated in triplicate in 96-well plates at 5000 cells per well. Cell viability was determined by the MTT assay. Data are presented as the mean ± S.D. (n = 3). Results are representative of three independent experiments. (c) Effect of PHB2 knockdown on expression of Ki-67. RD cells were fixed and stained 48 h after siRNA transfection and then monitored by immunofluorescence assay. Results are representative of three independent experiments. Scale bar 100 μm. (d) Effect of PHB2 knockdown on BrdU incorporation of RD cells. RD cells in 6-well plates were transfected with siRNAs. Twenty-four hours later, RD cells were re-plated in triplicate in 96-well plates at 5000 cells per well. Detection every 24 hours. Six hours before detection, RD cells were incubated with 10 µl/well of 10 µM BrdU labeling solution. Data are presented as the mean ± S.D. (n = 3). Results are representative of three independent experiments. (e) Effect of PHB2 knockdown on colony formation of RD cells. RD cells transfected with siRNA were plated in triplicate in 6-well plates at 1500 cells per well. After 10 days, images of the wells were taken. Data are presented as the mean ± S.D. (n = 3), *P < 0.05, **P < 0.01, ***P < 0.001, two-tailed Student’s t test. Results are representative of three independent experiments.