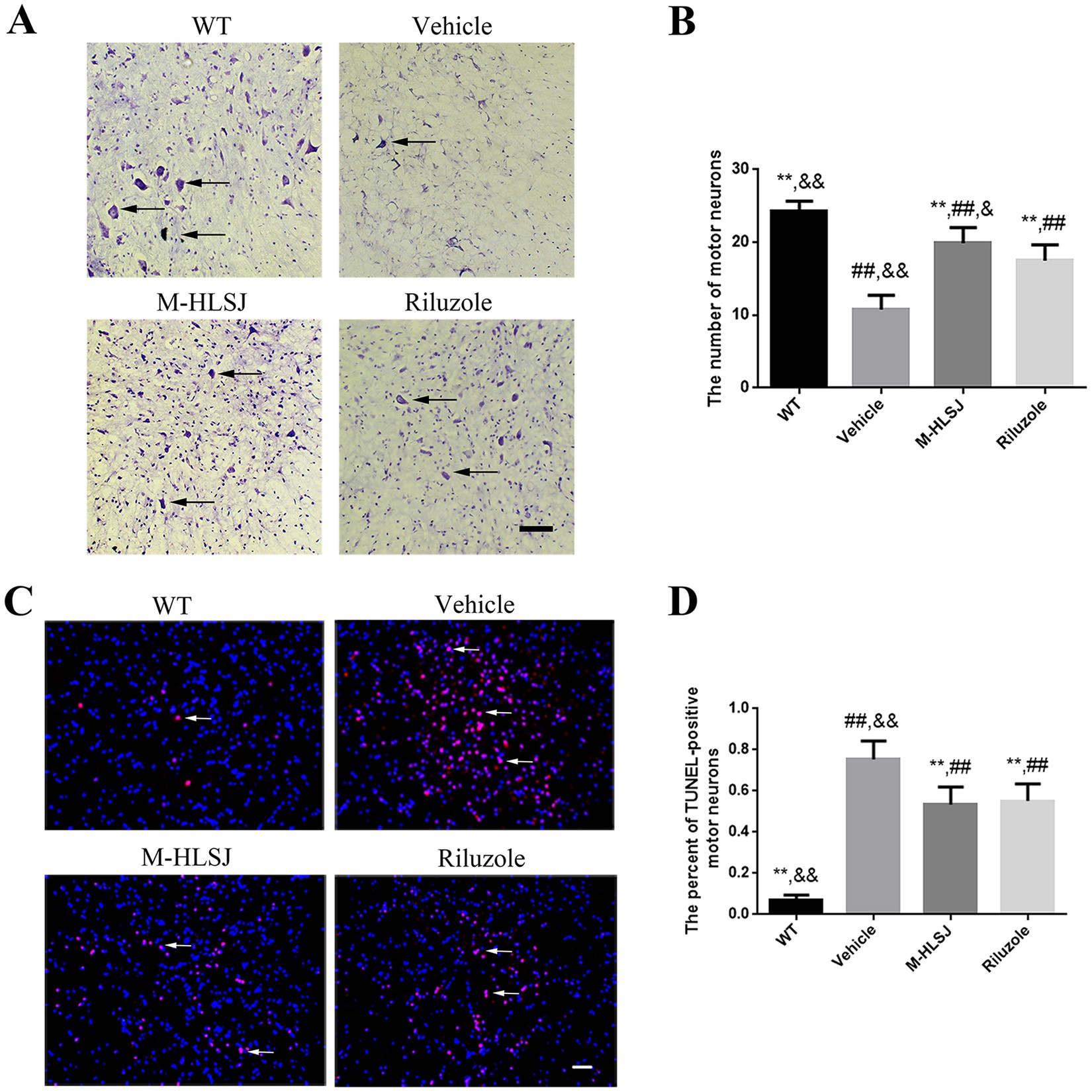
Figure 4

Effects of HLSJ on the survival and apoptosis of motor neurons in the anterior horn of the lumbar spinal cords. (A) The nissl staining of the motor neurons (black arrows) in the anterior horn of L4-L5 lumbar spinal cords, scale bar = 50 μm. (B) The comparing results of the number of motor neurons in the anterior horn of L4-L5 lumbar spinal cords, n = 150 in each group. (C) The photomicrographs of TUNEL-staining (white arrows) in the lumbar spinal cords, n = 30 in each group, scale bar = 50 μm. (D) The percent of TUNEL-positive neurons in the lumbar spinal cords. Significant differences with vehicle group at **P < 0.01. Significant differences with WT group at ##P < 0.01. Significant differences with riluzole group at &P < 0.05 and &&P < 0.01.