Figure 4
From: Conformational folding and disulfide bonding drive distinct stages of protein structure formation

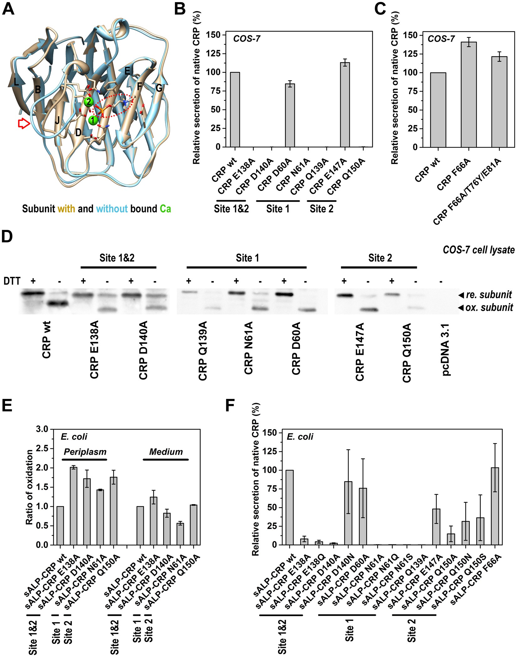
Calcium binding finalizes subunit folding. (A) A schematic picture superimposing structures of CRP subunit with (PDB 1B09) and without bound calcium (PDB 1LJ7). The red arrow indicates the region where major structural differences were noted. Red circles identify bound PC ligand. Green spheres represent bound calcium ions. Secretory CRP mutants with mutations at the calcium binding residues (B) or PC binding residues (C) were expressed by COS-7 cells. D60A and E147A mutations did not impair calcium binding19 and secretion of native protein. All other calcium binding site mutants were not secreted. PC binding site mutants, by contrast, were secreted normally. Mutating calcium binding sites showed little effect on the formation of intra-subunit disulfide bond in COS-7 (D) and E. coli cells (E). (F) Secretory CRP mutants with mutations in the calcium binding sites were expressed by E. coli cells. Most mutants that could not be secreted by COS-7 cells were detected in conditioned media of E. coli cells in the native conformation. Each data point represents the mean of data obtained from at least 3 independent experiments and is presented as mean +/− S.E.