Figure 3
From: Modulation of oncogenic miRNA biogenesis using functionalized polyamines

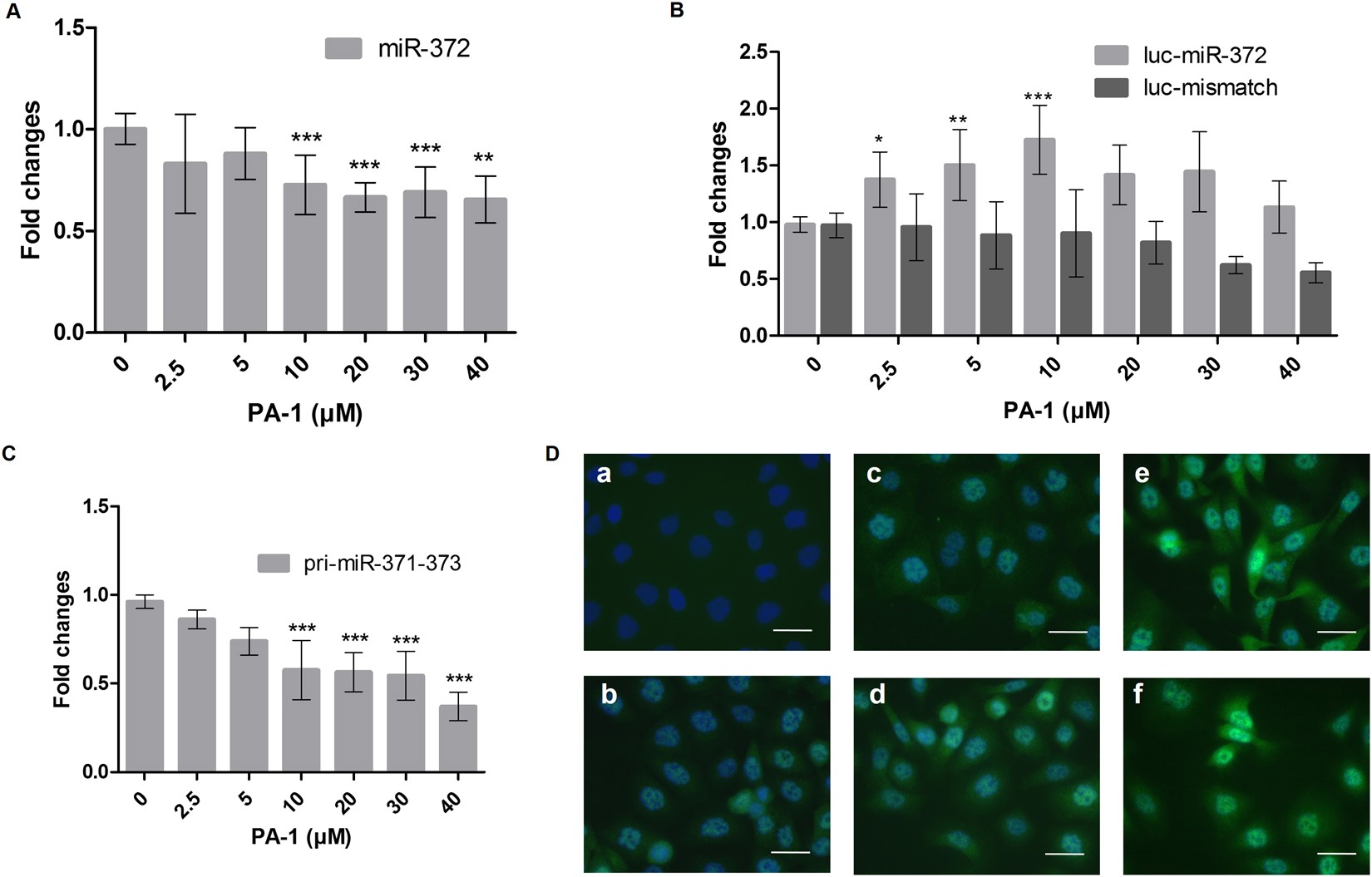
(A) RT-qPCR quantification of miR-372 after a 4-day treatment of AGS cells in the presence of increasing doses of PA-1. Bars represent the mean ± SD of miRNA expression normalized to both RNU49 and snU6 and compared to untreated cells (n = 4). (B) Relative luciferase activity of the miR-372 reporter pGL4-PM372 (luc-miR-372) or control reporter (luc-mismatch) transfected into AGS cells previously treated for 3 days with compound PA-1 at increasing concentrations. Bars represent the mean ± SD of firefly luciferase activities of each reporter compared to that of untreated cells (n = 4). (C) RT-PCR quantification of pri-miR-371-372-373 after a 4-day treatment by PA-1. Bars represent the mean ± SD of pri-miR-371-373 expression normalized to the housekeeping genes and compared to untreated cells (n = 6). (D) Subcellular localization of LATS2 protein in AGS cells using immunofluorescence microscopy. a) Negative control, b) untreated cells, c) 24 h treatment with PA-1 at 10 µM, d) 72 h treatment with PA-1 at 10 µM, e) 24 h treatment with PA-1 at 25 µM and f) 72 h treatment with PA-1 at 25 µM. LATS2 appears in green fluorescence and nuclei are revealed by Hoechst staining (blue); LATS2 was labeled using a rabbit anti-human LATS2 antibody followed by an Alexa 488-labeled anti-rabbit antibody and appears in green. Bars = 50 µm.