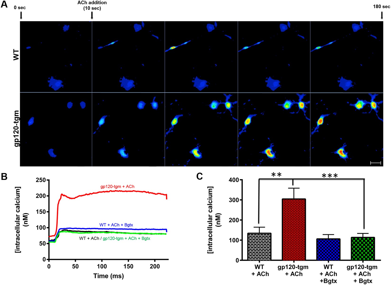
Figure 3

Activation of α7-nAChRs in gp120-tgm striatal neurons leads to higher calcium levels. (A) WT and gp120-tgm striatal neurons were incubated with the selective calcium indicator Fluo-4 AM to measure fluorescence levels (which correlate to calcium concentrations). After 10 secs of recording, ACh was added to activate α7-nAChRs, and the recording continued until 180 secs had elapsed. (B) Fluorescence intensity was used to calculate calcium concentrations curves for striatal neurons. Red represents striatal neurons from gp120-tgm mice activated with ACh, which show a significant increase in calcium. Green represents gp120-tgm cells with Bgtx pre-treatment. Black represents striatal neurons from WT mice activated with ACh, while blue represents WT cells with Bgtx pre-treatment. (C) Quantification of the maximum calcium concentrations indicates that, after activation with ACh, gp120-tgm neurons reach calcium concentrations approximately two times higher (2.27 fold increase) than WT striatal neurons. This effect is blocked by preincubation with the selective antagonist Bgtx, confirming α7-nAChR’s role in calcium curves. Results are shown as mean ± SEM values. One-way ANOVA analysis with Bonferroni’s posttest, n = 5 mice/strain, **P ≤ 0.01 ***P ≤ 0.001. Scale bar = 20 μm for all images in panel A.