Figure 4
From: Engraftment of Human Pluripotent Stem Cell-derived Progenitors in the Inner Ear of Prenatal Mice

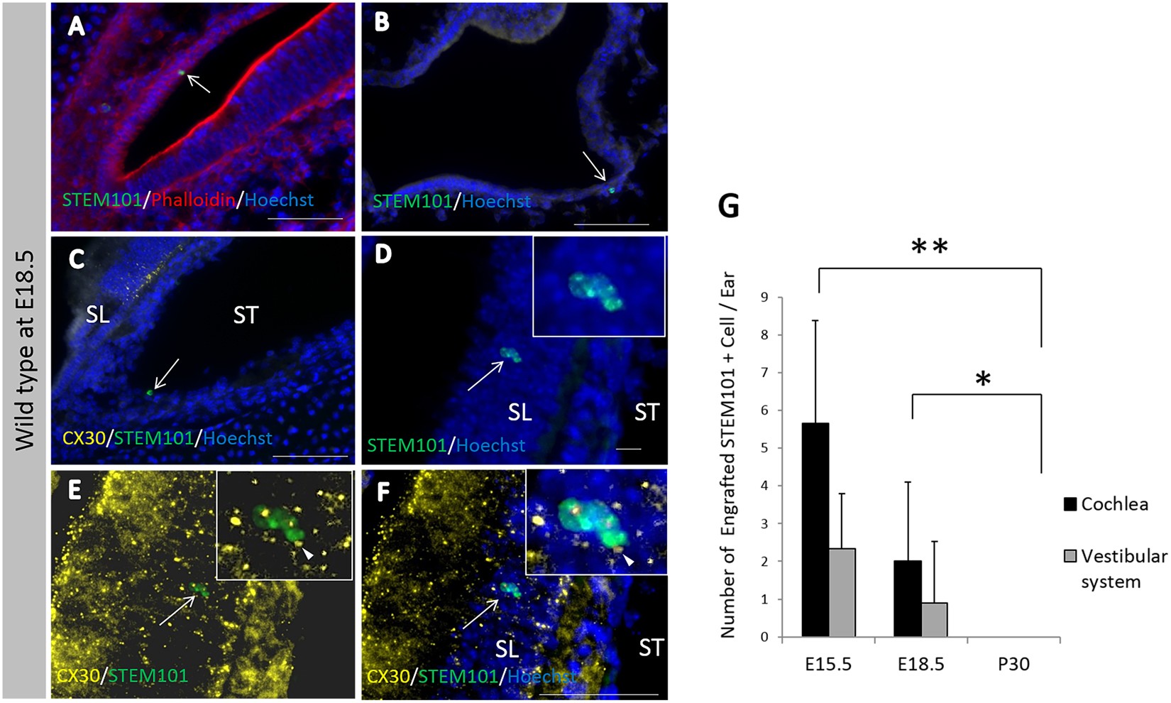
(A) A STEM101-positive cell in the LW of the cochlea (arrow) at the apical turn. (B) A STEM101-positive cell in the vestibule (arrow). (C) A STEM101-positive cell that was negative for CX30 staining found in the ST of the middle turn of the cochlea (arrow). (D–F) A STEM101-positive cell (arrow) in the SL of the cochlear apical turn. The arrowhead indicates CX30 staining around the nucleus. (G) The graph shows the numbers of STEM101-positive cells in the treated inner ears in the WT-treated group at E15.5, E18.5 and P30. n = 10 for E18.5 and n = 5 for both E15.5 and P30. LW: lateral wall; SL: spiral limbus; ST: scala tympani; Green: STEM101; Red: Phalloidin; Yellow: CX30; Blue: Hoechst. Scale bars indicate 100 μm. *P < 0.05; **P < 0.01.