Figure 5
From: Engraftment of Human Pluripotent Stem Cell-derived Progenitors in the Inner Ear of Prenatal Mice

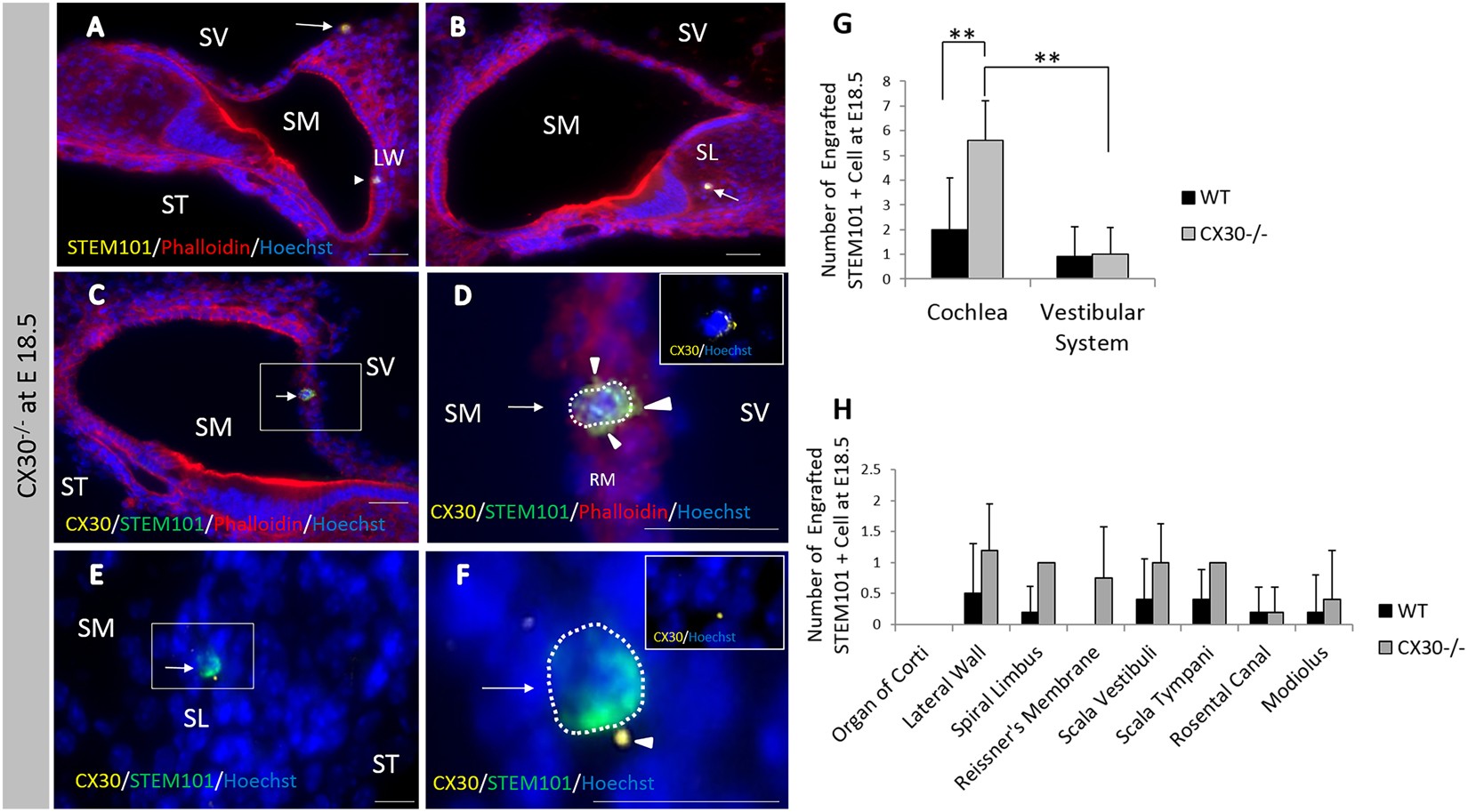
(A) STEM101-positive cells found in the LW (arrowhead) and in the lining cells of the SV at the cochlear apical turn (arrow). Red: Phalloidin; Yellow: STEM101; Blue: Hoechst. (B) A STEM101-positive cell in the SL epithelium in the cochlear basal turn (arrow). Red: Phalloidin; Yellow: STEM101; Blue: Hoechst. (C) A STEM101-positive cell (arrow) in the RM in the cochlear middle turn. Green: STEM101; Red: Phalloidin; Yellow: CX30; Blue: Hoechst. (D) Higher magnification of the square area in (C). The STEM101-positive cell (arrow) expresses CX30 protein (arrowheads) around the nuclei (white dotted line) in the cytoplasm. (E) A STEM101-positive cell (arrow) in the SL in the cochlear basal turn. Green: STEM101; Red: Phalloidin; Yellow: CX30; Blue: Hoechst. (F) Higher magnification of the square area in (E). The STEM101-positive cell (arrow) expresses CX30 protein (arrowheads) around the nuclei (white dotted line) in the cytoplasm. LW: lateral wall; RM: Reissner’s membrane; SL: spiral limbus; SM: scala media; ST: scala tympani. Scale bars indicate 100 μm. (G) The graph shows the number of STEM101-positive cells in the treated cochlea and the vestibular system in the WT-treated and CX30−/− treated groups on E18.5. The numbers of STEM101-positive cells in the CX30−/− mouse cochleae were significantly higher than those in the vestibular system, and the numbers of STEM101-positive cells in in the CX30−/− mouse cochleae were significantly higher than those in WT mouse cochleae. n = 10 for the WT-treated group, n = 5 for the CX30−/− treated group. **P < 0.01. (H) The graph shows the number of engrafted STEM101-positive cells in the treated cochlea in the WT-treated and CX30−/− treated groups on E18.5. n = 10 for the WT-treated group, n = 5 for the CX30−/− treated group.