Figure 2
From: Aminergic Signaling Controls Ovarian Dormancy in Drosophila

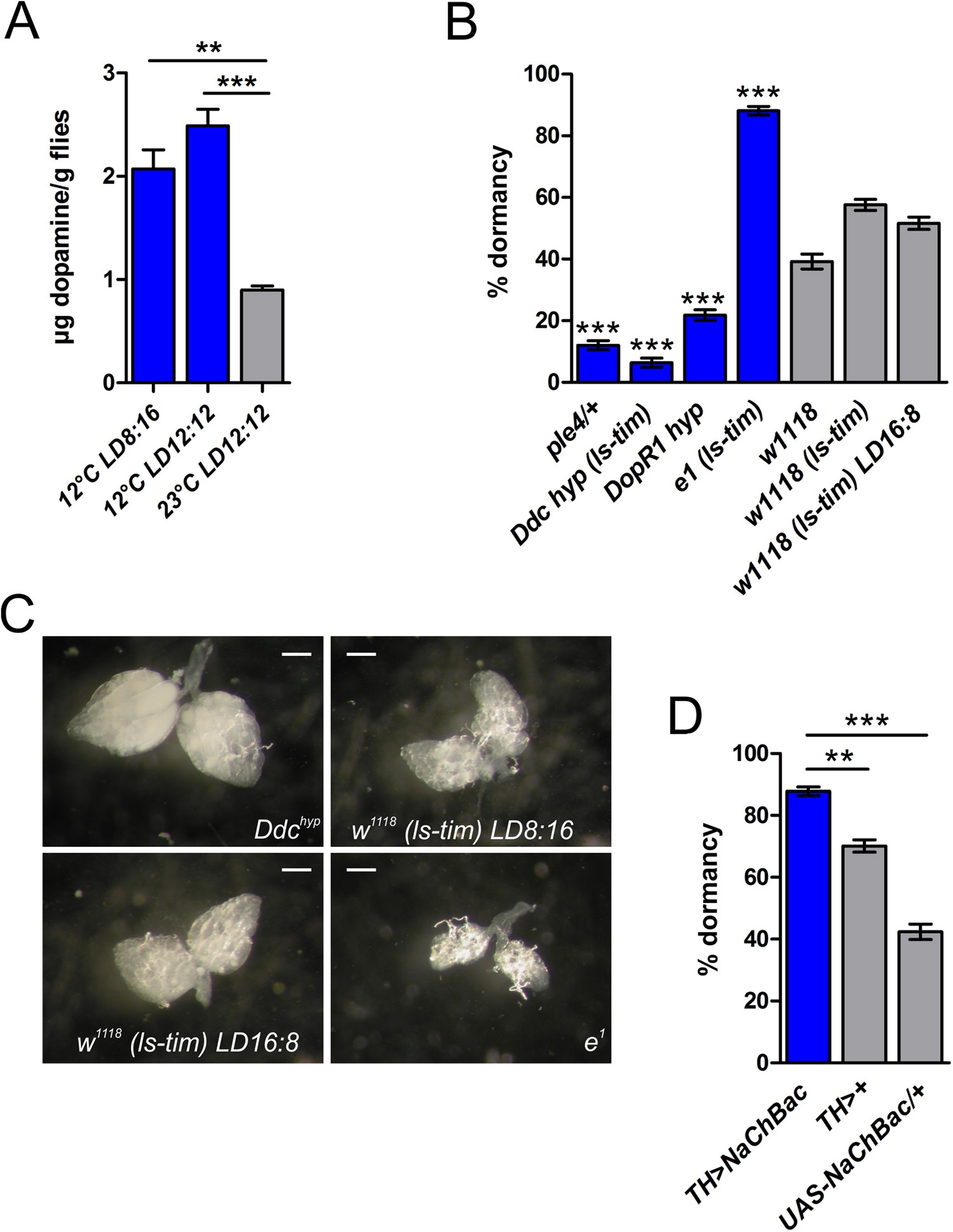
Dopamine is a positive regulator of dormancy. (A) Dormancy-inducing conditions (exposure of females to 12 °C and either to 8 h:16 h or 12 h:12 h L:D during 11 days) significantly increases dopamine levels. Shown are mean dopamine levels ± SE (3 replicates per condition, with 500 females each). p-values from t-test: **p < 0.01; ***p < 0.001. (B) Mutations that impact dopamine synthesis and/or signaling (ple4, Ddchyp, DopR1hyp) inhibit flies from entering dormancy, whereas e1 mutant females, which exhibit doubled dopamine levels, show enhanced dormancy. Displayed is the percentage of dormancy (mean ± binomial SE); assays were performed with 4–7 replicates per genotype, each replicate consisting of ~50 females. ***p < 0.001. (C) Ovarian development under dormancy conditions in Ddchyp and e1 mutants as compared to controls. Photographs show representative examples of ovarian development and levels of vitellogenesis after 11 days at 12 °C (scale bars = 0.2 mm). (D) Constitutive activation of dopaminergic neurons increases dormancy. Shown is the percentage of dormancy (mean ± binomial SE); assays were performed with 5–6 replicates per genotype, each replicate consisting of ~60 females. **p < 0.01; ***p < 0.001.