Figure 7
From: miR-539 acts as a tumor suppressor by targeting epidermal growth factor receptor in breast cancer

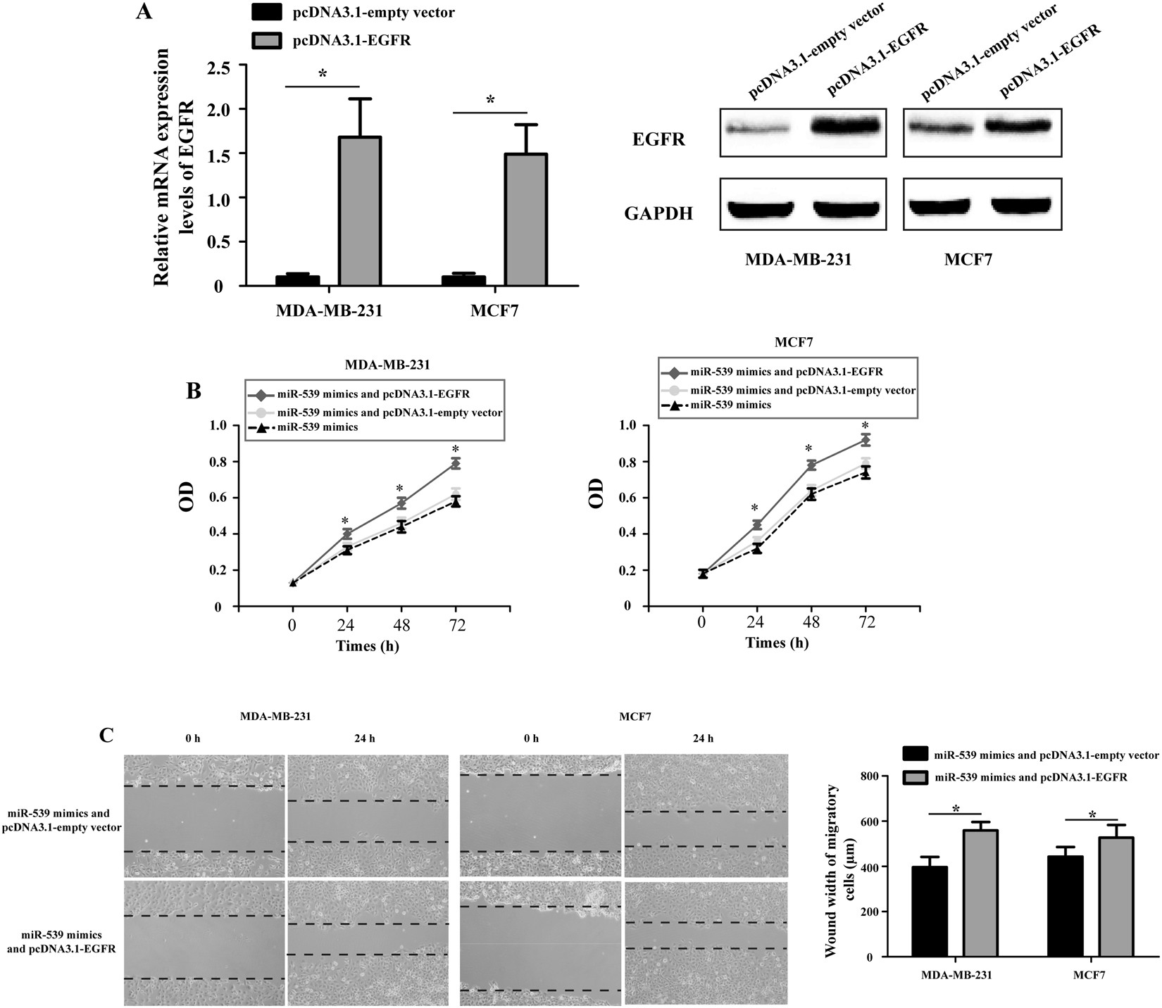
Ectopic over-expression of EGFR partially reversed miR-539-inhibited proliferation and migration of breast cancer cells. (A) The relative expression levels of EGFR in MDA-MB-231 and MCF7 cells were analyzed by RT-qPCR and Western blot. (B) The proliferation of MDA-MB-231 and MCF7 cells was measured by the MTT assay after miR-539 mimics or miR-539 mimics and pcDNA3.1-EGFR plasmid or miR-539 mimics and pcDNA3.1-empty vector infection. (C) A wound healing assay was measured and compared between MDA-MB-231 and MCF7 cells transfected with miR-539 mimics and pcDNA3.1-EGFR plasmid and cells treated with miR-539 mimics and pcDNA3.1-empty vector (Magnification x 200). *P < 0.05.