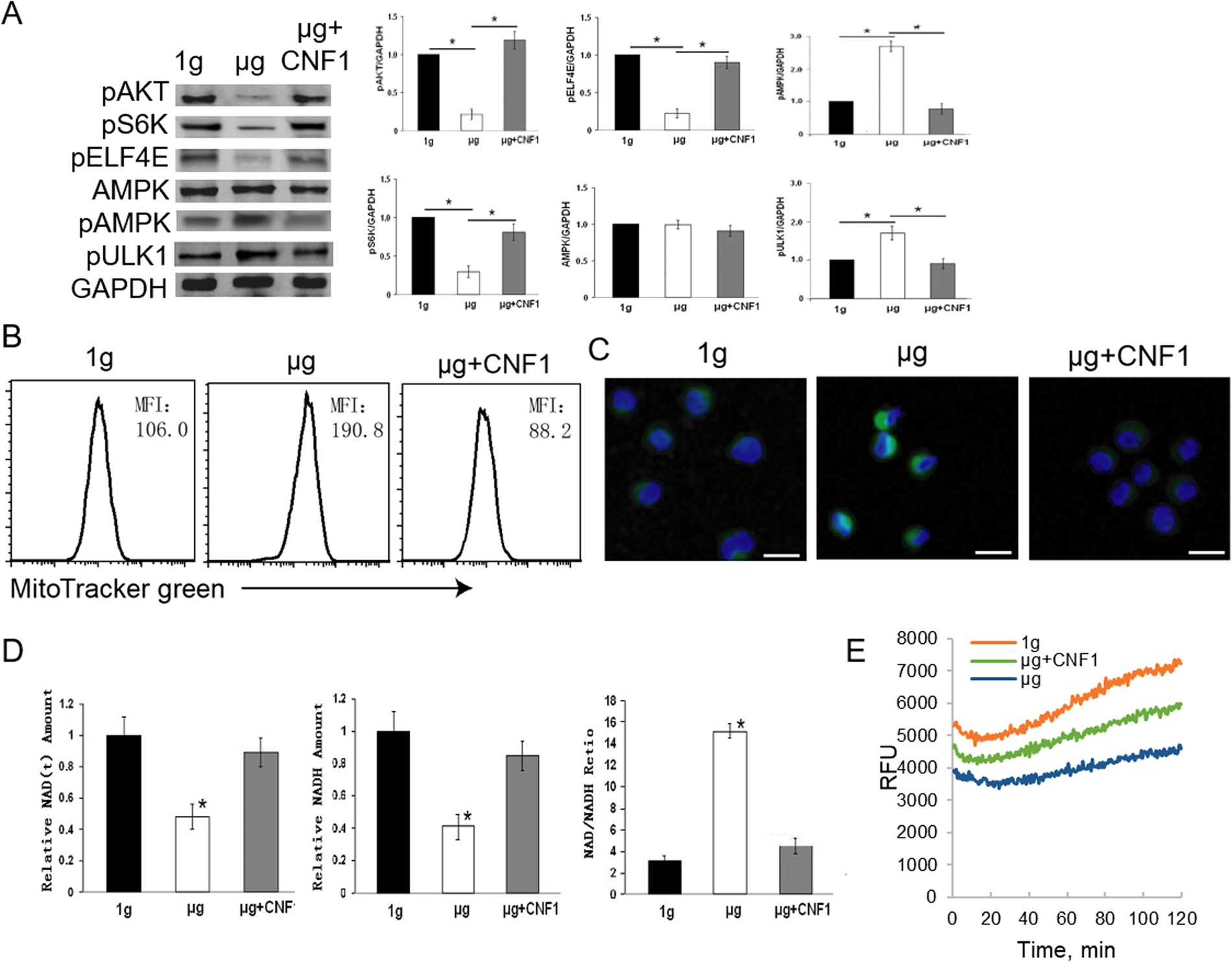
Figure 4

Simulated microgravity suppresses the mTORC1 but activates the AMPK pathway. (A) Lysates prepared from BL6-10 cells cultured for 3 days at 1 g or µg or µg + CNF1 were subjected to SDS-PAGE analysis. Proteins were transferred onto PVDF membranes and blotted with indicated antibodies. Western blot band signals were quantified by chemiluminescence. Densitometric values were normalized to matching GAPDH controls. Data represent the mean ± SD of three independent experiments. *p < 0.05 versus different groups. (B,C) BL6-10 cells cultured for 3 days at 1 g or µg or µg + CNF1 were subjected to mitochondria biogenesis assay using MiltoTracker Green kit. Cellular mitochondria biogenesis was quantified by flow cytometry (B). MFI: mean fluorescence intensity. Cellular mitochondria biogenesis was examined by confocal microscopy (C). Scale bar: 20 µm. (D) BL6-10 cells cultured for 3 days under 1 g or µg or µg + CNF1 were subjected to NADH assay using NAD + /NADH Quantification kit. Data represent the mean ± SD of three independent experiments. (E) BL6-10 cells cultured for 3 days at 1 g or µg or µg + CNF1 were subjected to cell glycolysis assay using pH-XtraTM Glycolysis Assay kit. *p < 0.05 versus indicated groups. One representative experiment of two is shown.