Figure 3
From: IGFBPL1 Regulates Axon Growth through IGF-1-mediated Signaling Cascades

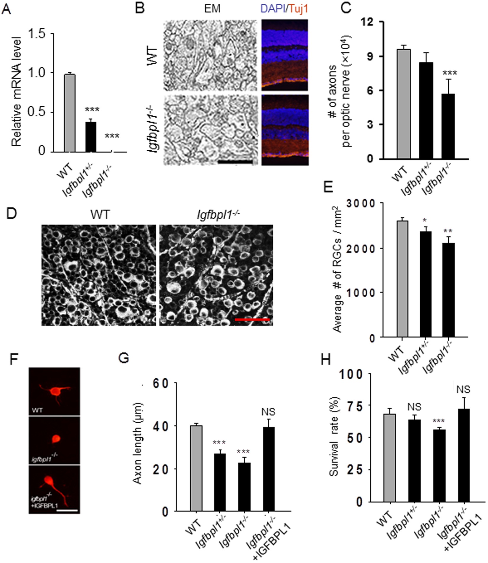
Impaired RGC axon development in Igfbpl1−/− mice. (A) Quantification of IGFBPL1 mRNA levels in WT, Igfbpl+/−, and Igfbpl1−/− mouse retinas with qPCR (n = 5 mice/group). (B) Representative images of RGC axon morphology in optic nerve cross sections and retinal laminar structure in P0 WT and Igfbpl1−/− mice. Optic nerve sections were stained by paraphenylene diamine (PPD) to reveal myelinated axons (Scale bar: 5 µm). Retinal sections were immunolabeled with primary antibody against RGC specific marker Tuj1 (red) and counter-stained by a nuclear marker DAPI. No apparent differences in retinal laminar structure or cell densities were noted in WT and igfbpl1−/− mice. Scale bar: 50 µm. (C) Axon counts in optic nerve sections of P0 WT, Igfbpl1+/− and Igfbpl1−/− mice (n > 5). (D,E) Representative images (D) and counts (E) of RGCs in Tuj1-immunolabeled retinal whole-mounts from adult WT and Igfbpl1−/− mice. Scale bar: 50 µm. (F) Representative epifluorescence photomicrographs of RGCs from littermate P0 WT and Igfbpl1−/− (KO) mouse pups cultured in the absence (middle panel) or presence (bottom panel) of IGFBPL1 protein and immunolabeled with Tuj1 (red). Addition of IGFBPL1 (200 ng/ml) rescued the neurite growth defect of Igfbpl1−/− (KO) RGCs. Scale bar: 20 µm. (G,H). Quantification of RGC axon length (G) and cell survival (H) (n = 5/group). ***P < 0.001, **P < 0.01, *P < 0.05, as compared to the WT group by two-tailed student t-test. Error bars indicate standard error of mean (SEM).