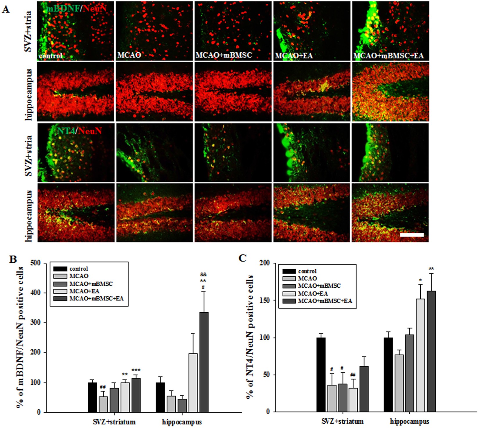
Figure 6

Effects of mBMSC and EA treatment on the expression of mBDNF and NT4 in neurons. (A) Photomicrographs and (B,C) histograms for mBDNF/NeuN or NT4/NeuN double-positive cells in the striatum and hippocampus (n = 5). The number of mBDNF/NeuN double-positive cells in the SVZ + striatum and hippocampus was significantly higher in the EA-treated MCAO group and the combined mBMSC + EA-treated MCAO group, compared to the number in the other groups. The number of NT4/NeuN double-positive cells in the hippocampus was significantly higher in the EA-treated MCAO group than in the vehicle-treated MCAO group. #p < 0.05 and ##p < 0.01 versus control group; *p < 0.05, **p < 0.01, and ***p < 0.001 versus vehicle-treated MCAO group; &&p < 0.01 versus mBMSC-treated MCAO group. Scale bar = 100 μm.