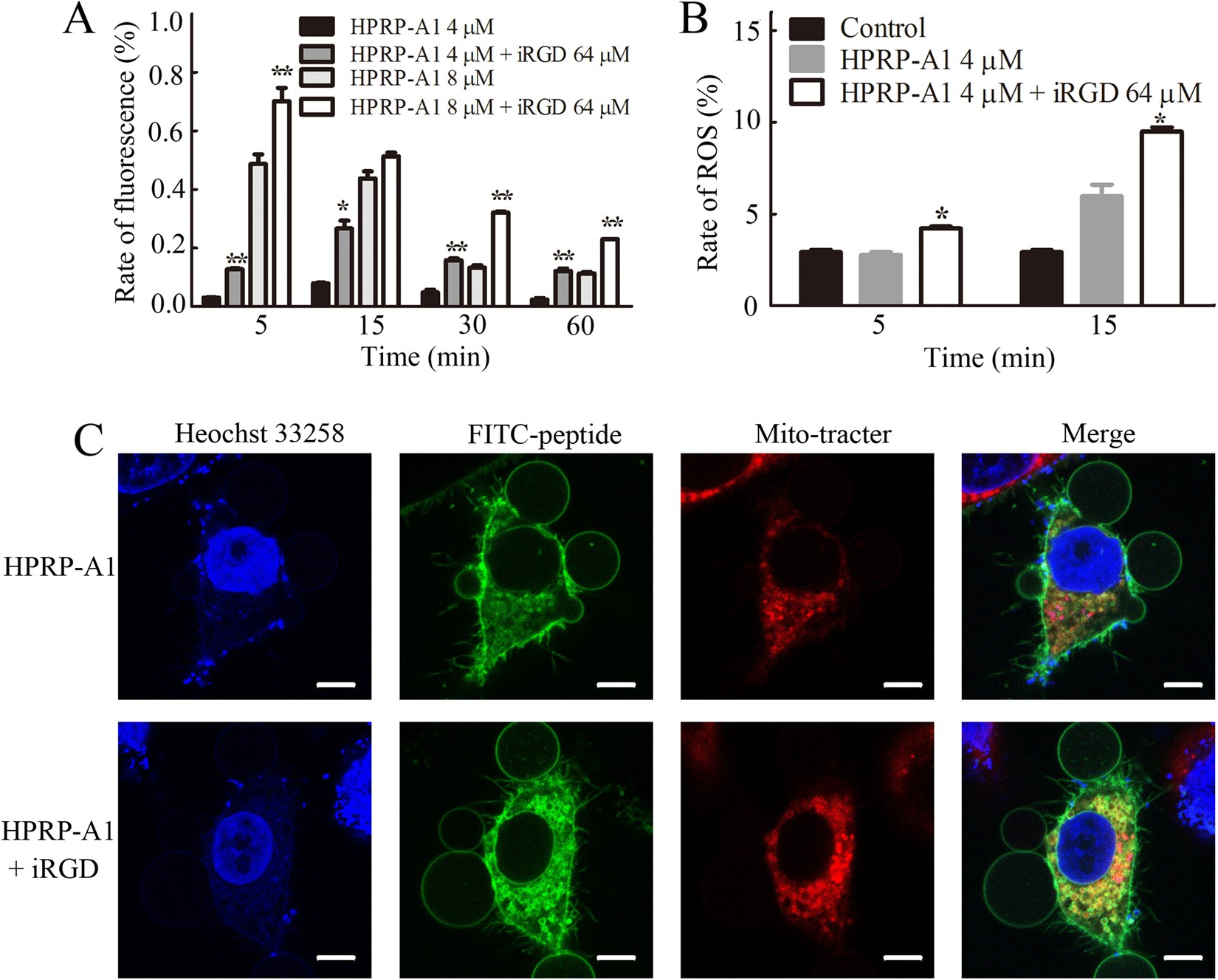
Figure 6

Mitochondrial depolarization, reactive oxygen species (ROS) generation and co-localization of HPRP-A1 with mitochondrial membrane. (A) Mitochondrial depolarization of cells. A549 cells were cultured with 4 μM or 8 μM HPRP-A1 with or without 64 μM iRGD for 5 min, 15 min, 30 min or 60 min. JC-1 probe was added according to the manufacturer’s instruction and the fluorescence was detected by flow cytometry. (B) ROS generation in cells. A549 cells were treated with 4 μM HPRP-A1 with or without 64 μM iRGD for 5 and 15 min, and ROS probe was added according to the manufacturer’s instructions. The fluorescence was detected using flow cytometry. (C) Co-localization of 8 μM FITC-labeled HPRP-A1 with or without 64 μM iRGD incubated with A549 cells for 30 min. Nuclei (blue color) and mitochondria (red color) were stained with Hoechst 33258 and Mito-Tracker® Red, respectively, and cells were examined by laser scanning confocal microscopy. *P < 0.05; **P < 0.01; and ***P < 0.001.