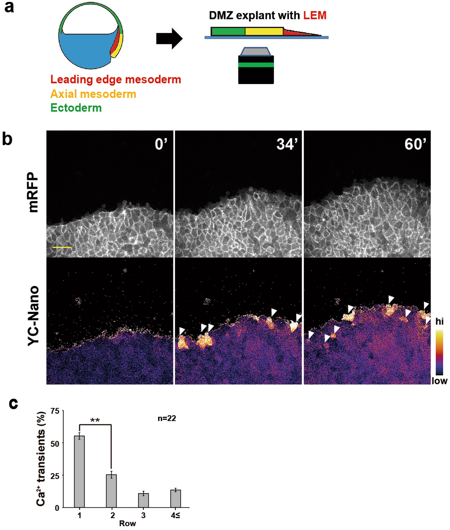
Figure 3

Ca2+ transients and their localization in DMZ explants. (a) Preparation of DMZ explants including the LEM. (b) Snapshots of time-lapse imaging of the Ca2+ dynamics in DMZ explants. The FRET ratio of yellow cameleon-nano was converted to pseudocolours (bar at right). White arrowheads indicate calcium transients. Scale bar: 100 μm. (c) Frequency of calcium transients during LEM migration in DMZ explants. n = 22 embryos Error bars indicate s.e. ± Student’s t-test, **P < 0.005.