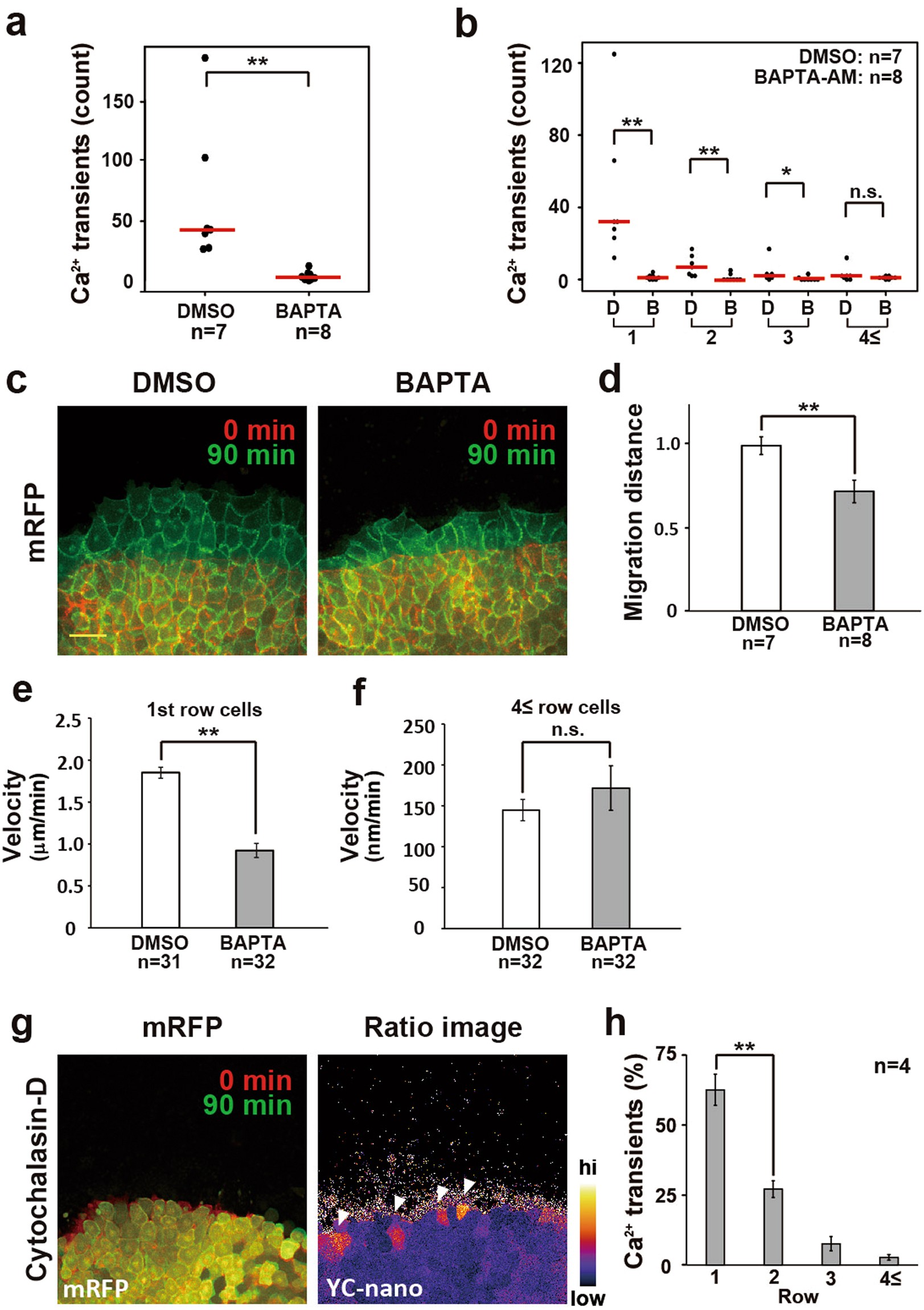
Figure 4

Ca2+ transients are required for LEM migration. (a) Ca2+ transients in DMZ explants treated with BAPTA-AM for 3 hours. Red bars indicate average values. DMSO: n = 7 embryos and BAPTA-AM (50 μM): n = 8 embryos. Mann–Whitney U-test, **P < 0.005. (b) Location of calcium transients during LEM migration in BAPTA-AM- or DMSO-treated DMZ explants. n = 8 embryos. Red bars indicate average values. Mann–Whitney U-test, **P < 0.005, *P < 0.05, n.s.: No significance. (c) Migration of DMZ explants treated with BAPTA-AM or DMSO. Migration was suppressed by BAPTA-AM treatment. Scale bar: 100 μm. (d) Relative migration distance in DMSO- or BAPTA-AM-treated DMZ explants. Values were normalized to the migration distance of DMSO-treated explants. Error bars indicate s.e. ± Student’s t-test, **P < 0.005. (e) Migration velocity of leader cells in DMSO- or BAPTA-AM-treated DMZ explants. Error bars indicate s.e. ± Student’s t-test, **P < 0.005. (f) Migration velocity of follower cells (≥4th) in DMSO- or BAPTA-AM-treated DMZ explants. Error bars indicate s.e. ± Student’s t-test, n.s.: No significance. (g) Left: Snapshot from time-lapse imaging. Cytochalasin-D (1 μM) treatment suppressed the migration activity in DMZ explants. Right: Ca2+ imaging of DMZ explants treated with Cytochalasin-D (1 μM). White arrowheads indicate Ca2+ transients. (h) Location of Ca2+ transients during 3 hours of Cytochalasin-D (1 μM) treatment. Error bars indicate s.e. ± Student’s t-test, **P < 0.005.