Figure 2
From: Laminar Flow Attenuates Macrophage Migration Inhibitory Factor Expression in Endothelial Cells

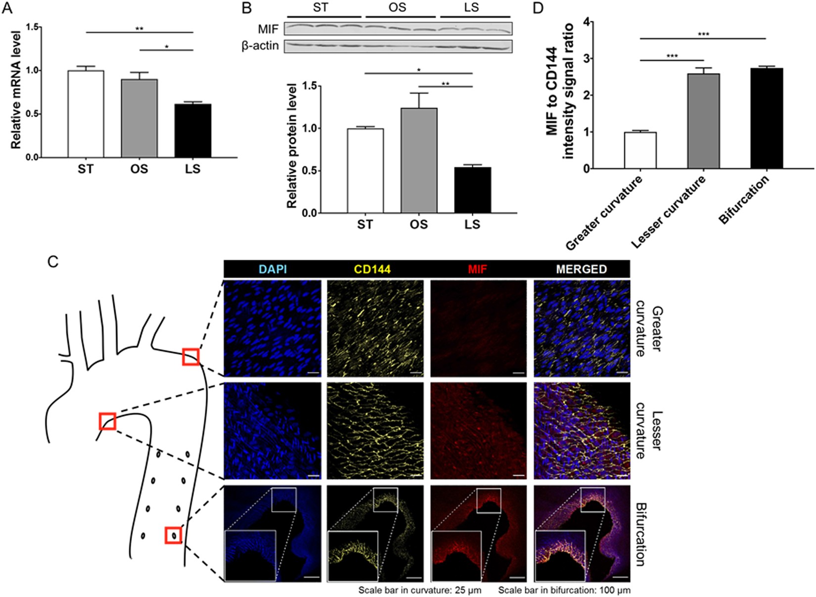
MIF expression in ECs is regulated by shear stress. The transcript level of MIF detected by qPCR (A) in human coronary artery endothelial cells (HCAECs) after 24-hour exposure to static (ST) culture, oscillatory shear stress (OS) and laminar shear stress (LS) (n = 4). Representative immunoblot (top) band intensity quantification (bottom) (B) of intracellular MIF protein levels in human umbilical endothelial cells (HUVECs) after 24-hour exposure to ST, OS and LS (n = 3). In all bar graphs, data are shown as mean ± SEM. *P < 0.05, **P < 0.01. (C) En face immunostaining with anti-CD144 (vascular endothelial cadherin, yellow) and anti-MIF (red) and counterstaining with DAPI (nuclear, blue) to show relative MIF protein abundance in the different parts of the rabbit aorta (location is shown in the Cartoon). MIF is highly expressed in lesser curvature as well as bifurcation areas. Data are representative of four independent experiments. Scale bar in upper 2 panels: 25 μm; Scale bar in the bottom panel: 100 μm. (D) Quantification of the data using Image J shows MIF intensity (***P < 0.001 vs greater curvature; n = 4).