Figure 1
From: Spatiotemporal regulation of liver development by the Wnt/β-catenin pathway

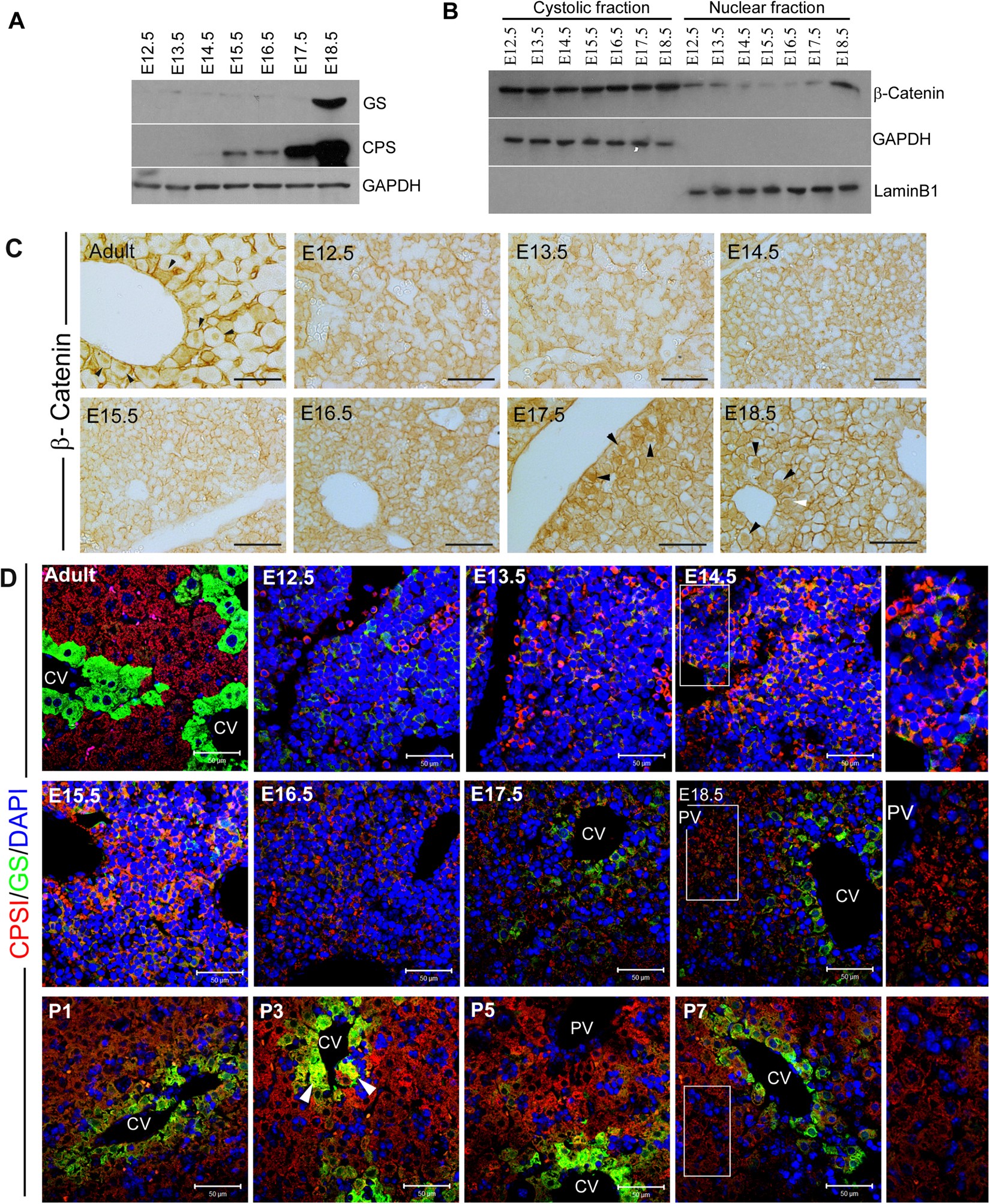
Timecourse of CPSI and GS protein expression levels and immunohistochemistry in developing mouse liver. (A) Western blot analysis to detect CPSI and GS protein in embryonic liver using GAPDH as a loading control. (B) Western blot analysis of cytoplasmic and nuclear protein fractions isolated from embryonic liver to show activation status of β-catenin using GAPDH and LaminB1 as loading controls. (C) Immunohistochemical staining for β-catenin in embryonic liver sections taken from the gestational stage indicated. The magnification is x400, scale bars −100 µm. (D) Immunofluorescent co-staining for CPSI (red) and GS (green) with DAPI counterstain (blue) in adult, embryonic and postnatal liver sections taken from the gestational/post gestational stage indicated. The magnification is x200 (inset is x400), scale bars −50 µm.