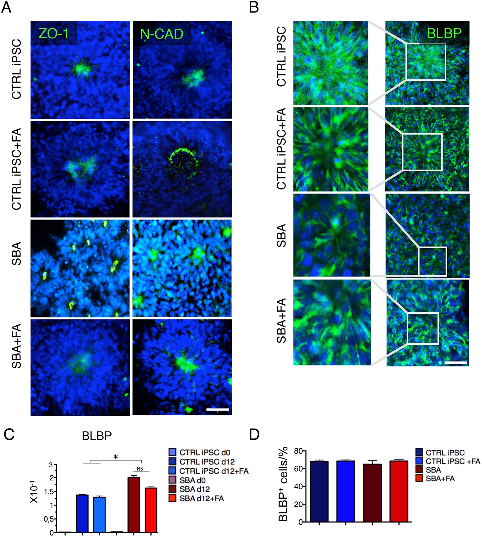
Figure 3

Polarization and radial-glia commitment of SBA iPSC-derived neural rosettes. (A) IF staining for adherence and tight junction protein markers ZO-1 and N-CAD (both in green) in CTRL iPSC and SBA-derived neural rosettes at day 18 of neural differentiation. Representative images of CTRL1#2 and SBA2#1 are shown. Nuclei were counterstained with DAPI (blue). Scale bar = 100 μm. See also Supplementary Fig. S4B. (B) IF staining analysis for BLBP (green) in CTRL iPSC and SBA-derived neural rosettes at day 18 of neural differentiation. Representative images of CTRL1#2 and SBA2#1 are shown. Nuclei were counterstained with DAPI (blue). Scale bar = 100 μm. (C) qRT-PCR data for early RG marker BLBP at day 0 and 12 from neural differentiation in CTRL iPSC and SBA-derived NSCs shown as relative expression to housekeeping gene GAPDH. NS, not significant. Data are plotted as average ± SEM. *P < 0.05 CTRL iPSC d12 vs SBA d12 and CTRL iPSC + FA d12 vs SBA + FA d12. N = 4 independent experiments per iPSC line. (D) Enumeration of BLBP+ cells in CTRL iPSC and SBA-derived neural rosettes at day 18 of neural differentiation shown as percentage. Data are plotted as average ± SEM. N = 4 independent experiment per iPSC line.