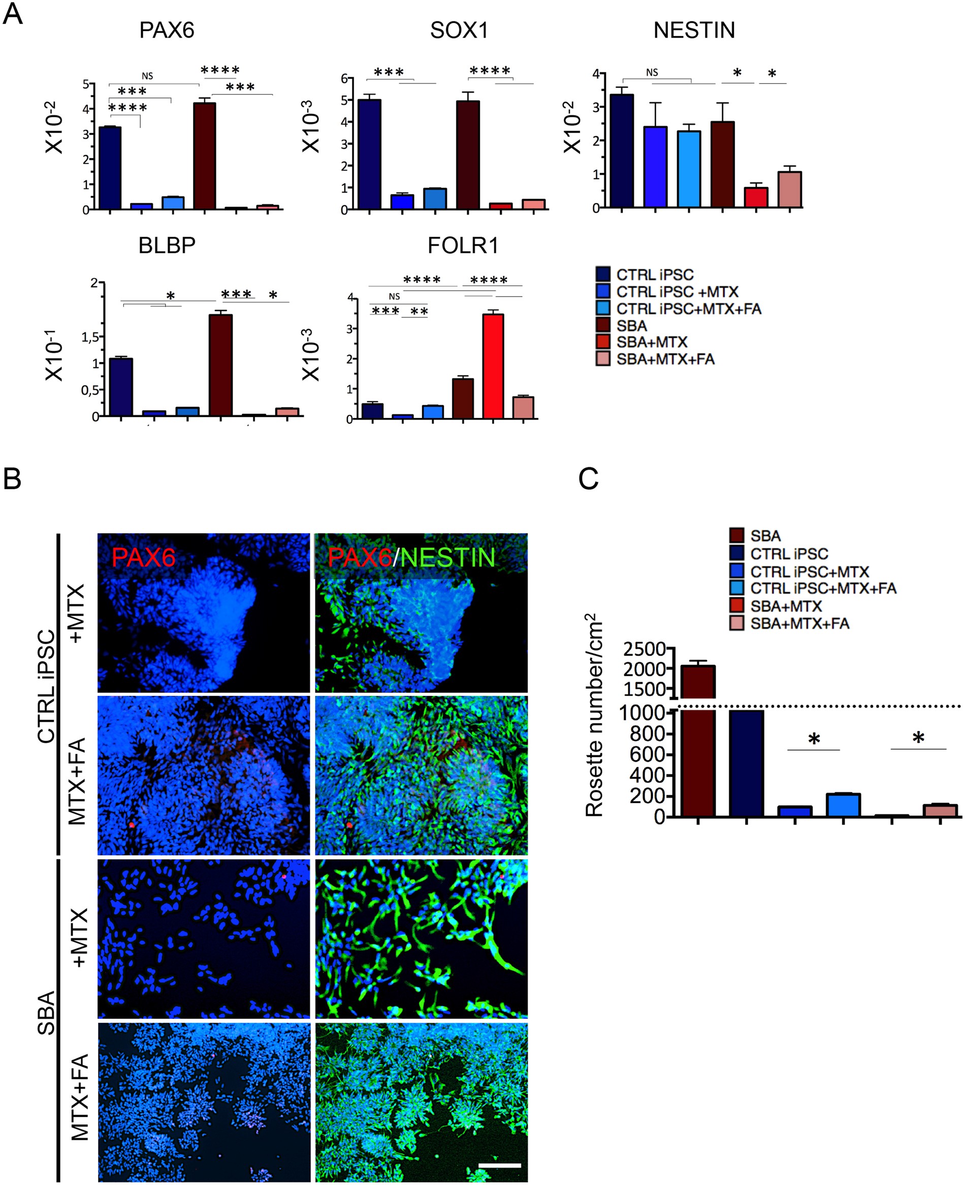
Figure 5

Effect of MTX exposure on SBA iPSC-derived NSCs and rosettes. (A) qRT-PCR data of CTRL iPSC and SBA-derived NSCs for early neural (PAX6, SOX1, NESTIN), RG (BLBP) and folate receptor 1 (FOLR1) markers at day 12 of neural differentiation is shown as relative expression to housekeeping gene GAPDH. NS, not significant. Data are plotted as average ± SEM. ****P < 0.0001 CTRL iPSC vs CTRL iPSC + MTX and SBA vs SBA + MTX, ***P < 0.001 CTRL iPSC vs CTRL iPSC + MTX/FA and SBA vs SBA + MTX/FA (PAX6), ***P < 0.001 CTRL iPSC vs CTRL iPSC + MTX and CTRL iPSC vs CTRL iPSC + MTX/FA, ****P < 0.0001 SBA vs SBA + FA and SBA vs SBA + MTX/FA (SOX1), *P < 0.05 SBA vs SBA + MTX, SBA vs SBA + MTX/FA and SBA + MTX vs SBA + MTX/FA (NESTIN), *P < 0.05 CTRL iPSC vs CTRL iPSC + MTX, CTRL iPSC vs CTRL iPSC + MTX/FA, CTRL iPSC vs SBA, SBA vs SBA + MTX/FA, ***P < 0.001 SBA vs SBA + MTX (BLBP), ****P < 0.0001 CTRL iPSC vs SBA, CTRL iPSC + MTX vs SBA + MTX, CTRL iPSC + MTX vs SBA + MTX/FA, SBA vs SBA + MTX, SBA + MTX vs SBA + MTX/FA, ***P < 0.001 CTRL iPSC vs CTRL iPSC + MTX and SBA vs SBA + MTX/FA(FOLR1). N = 4 independent experiments per iPSC line. (B) IF staining for early neural markers PAX6 (red) and NESTIN (green) in CTRL iPSC and SBA-derived neural rosettes, at day 18 of neural differentiation. Representative images of CTRL1#2 and SBA2#1 are shown. Nuclei were counterstained with DAPI (blue). Scale bar = 100 μm. (C) Quantification of CTRL iPSC and SBA-derived neural rosettes number, at day 18 of neural differentiation. Data are plotted as average ± SEM. *P < 0.05 CTRL iPSC + MTX vs CTRL iPSC + MTX/FA, SBA + MTX vs SBA + MTX/FA. N = 4 independent experiment per iPSC line.