Figure 5
From: Exogenous nitric oxide stimulates the odontogenic differentiation of rat dental pulp stem cells

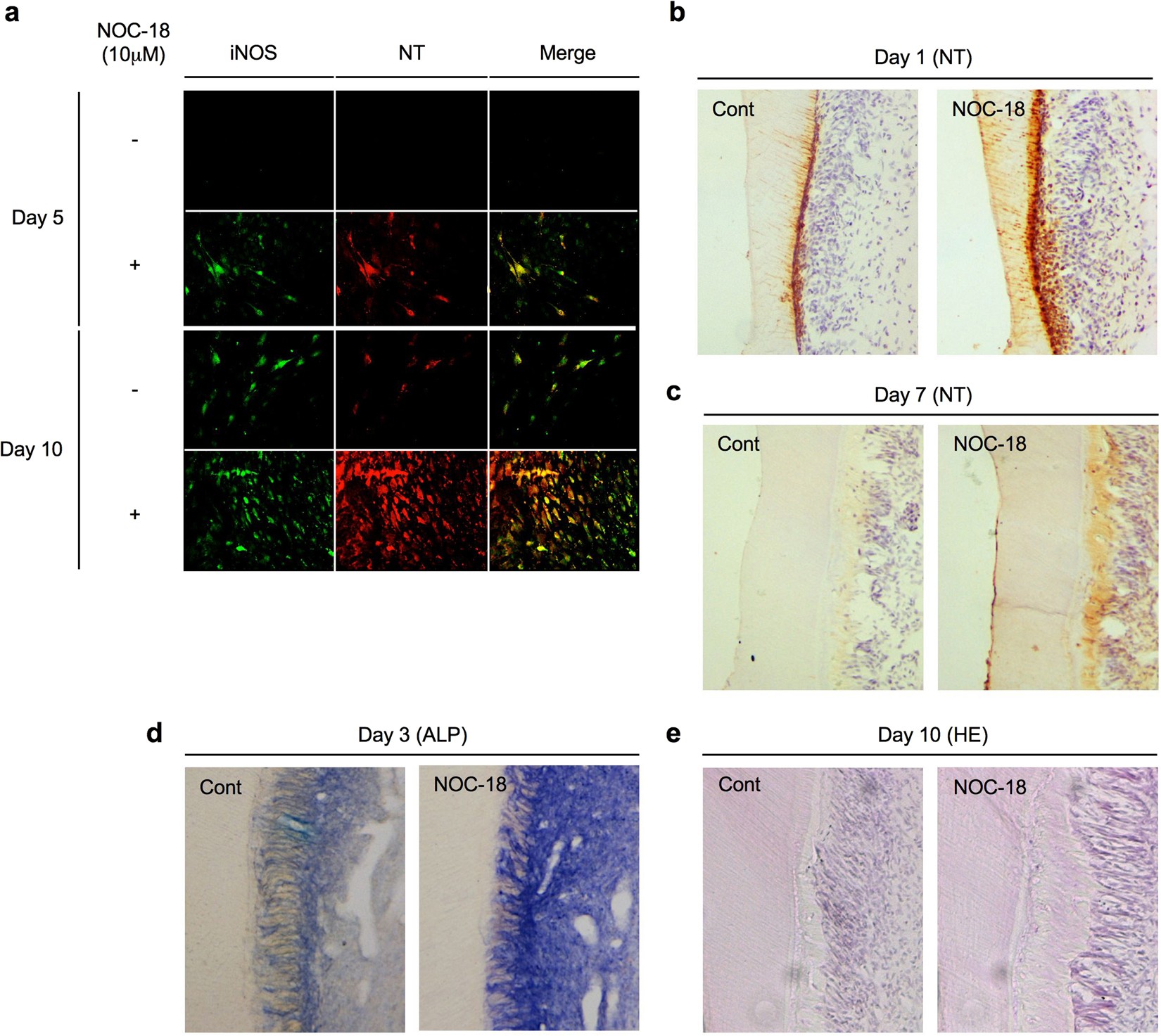
Effects of NOC-18 on iNOS expression, NO production, and tertiary dentin formation in vivo. (a) Expression of inducible nitric oxide synthase (iNOS) and nitrotyrosine (NT) in rDPSCs treated with NOC18 (10 μM) as assessed by double immunofluorescence. Merge: Merged images of iNOS and NT. (b–e) Effects of NOC-18 on tertiary dentin formation in the dentin-dental pulp complex under a tooth cavity. Localization of NT on days 1 (b) and 7 after tooth preparation by immunohistochemistry (c). ALP activity on day 3 by immunohistochemistry (d). Tertiary dentin formation on day 10 by hematoxylin and eosin (HE) staining (e).