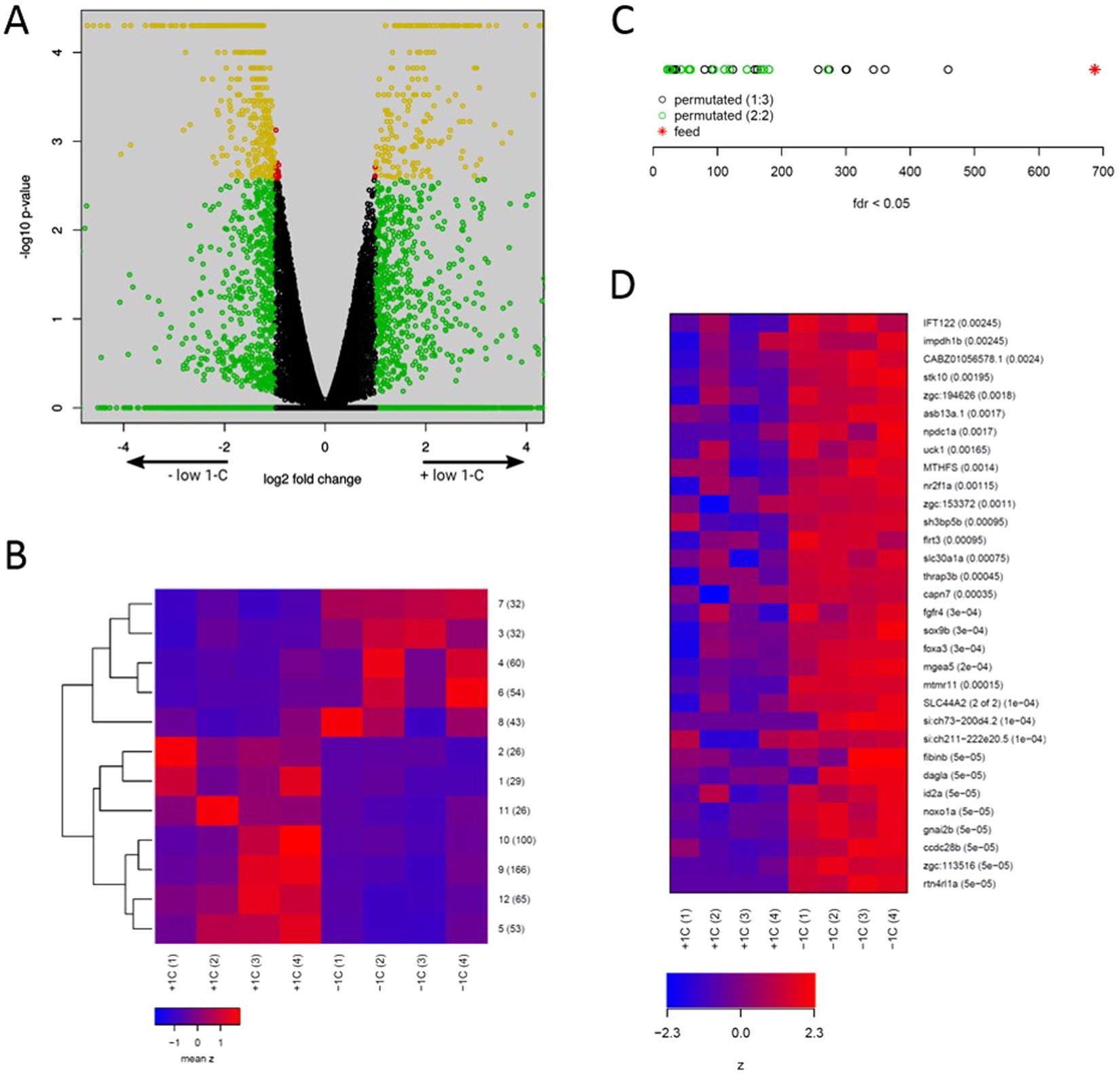
Figure 2

F1 male liver gene expression is affected by parental 1-C diet. (A) Differential expression in low 1-C compared to control F1 male livers as reported by Cuffdiff. x-axis: log2 fold change (low 1-C/control) of expression values, y-axis: −log10 p-values. Green indicates a fold change of more than 2, red a q-value of less than 0.05, yellow both and black neither of these. (B) Mean expression levels of clusters of differentially expressed genes. Genes identified as differentially expressed by Cuffdiff were divided into 12 clusters by k-means clustering of their gene expression levels across the replicate series. Each row of the heat map displays the cluster mean expression scaled by row from control (+1C) and low 1-C (−1C) F1 male livers. The cluster number (1–12) and number of differentially expressed genes are indicated at each row. (C) Permutation analysis. Numbers of genes identified as differentially expressed by Cuffdiff (fdr <0.05) for all possible sample permutations. Red asterisk indicates the number for the correct sample permutation that separates the two feed groups. Green points indicates sample permutations where each set of samples contained 2 samples from each feed group, black points where each set contained 3 samples from the same feed group. (D) Expression of individual genes in the cluster with the least within-group variance (cluster 7, 32 genes). Expression levels are indicated by color, with blue to red indicating min to max expression levels for each gene. P-values for differential expression (from Cuffdiff) are indicated next to the gene names.