Figure 1

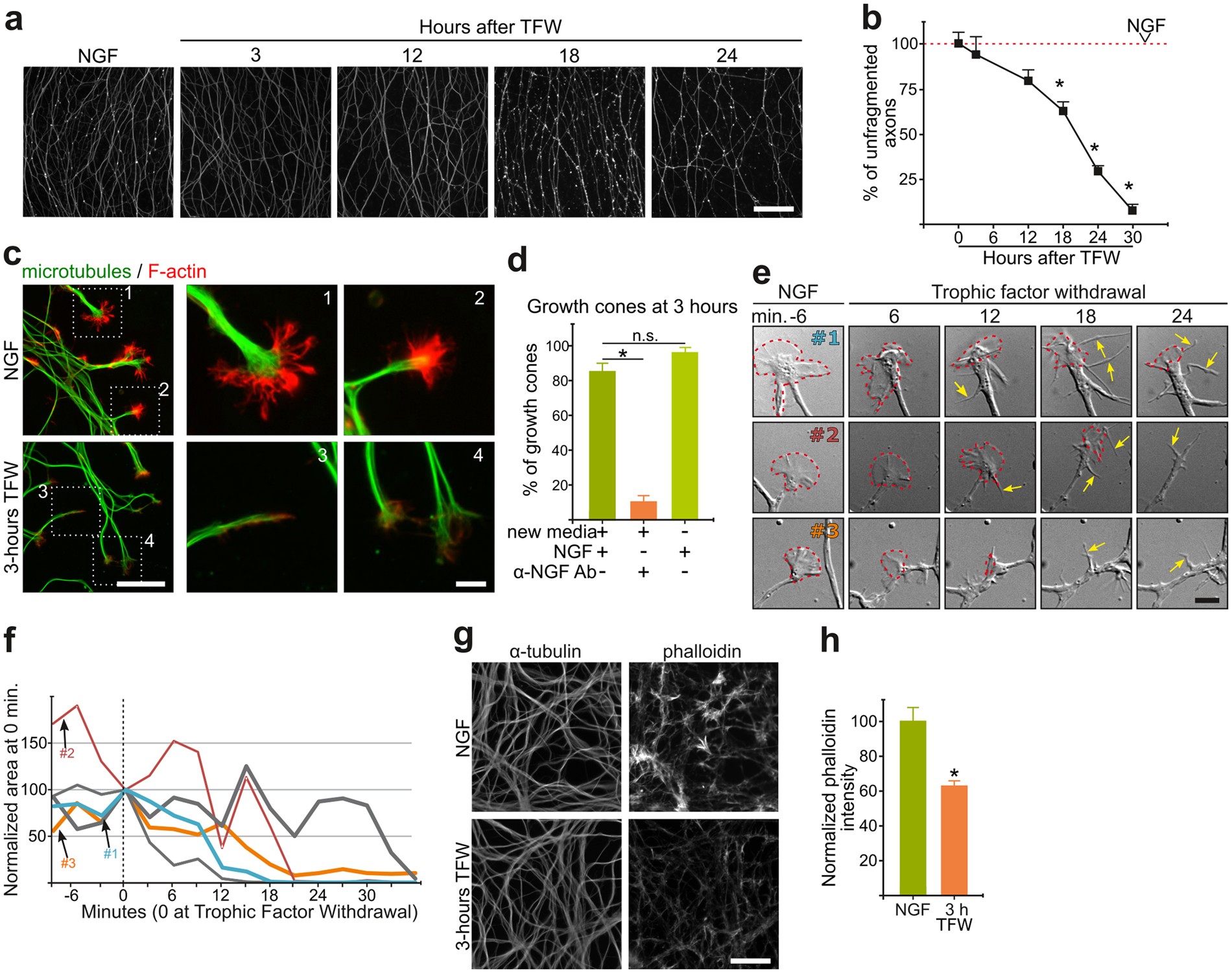
Actin remodeling and growth cone collapse are early responses to NGF withdrawal. (a,b) Representative images (a) and quantification (b) of βIII-tubulin-stained axons in a time course of axonal degeneration induced by trophic factor withdrawal (TFW). Scale bar: 100 μm. (c) Representative pictures of axon tips stained for α-tubulin (green) and F-actin (phalloidin, red) in control and deprived explants. Inserts 1 and 2 show normal, expanded growth cones and inserts 3 and 4 show axon tips whose growth cones are considered collapsed for lacking an F-actin-enriched lamellipodia or multiple filopodia. Scale bar: 10 μm (left) and 2 μm (right). (d) Quantification of the proportion of growth cones in explants maintained in NGF or deprived for 3 hours. The third is a control consisting in removing and re-adding the maintenance media. (e) Representative axonal tips followed in time-lapse by differential interference contrast microscopy before and after trophic factor withdrawal. The dotted line marks the growth cone area. Arrow-heads point to newly added filopodia. Scale bar: 1 μm. (f) Plot of growth cone areas of different axonal tips (#1, #2 and #3 shown in e) at different time points before and after TFW. (g,h) Representative images (g) and quantification (h) of the intensity of phalloidin staining in axonal shafts in control and 3-hour deprived explants. Scale bar: 50 μm. Data are represented as mean ± SEM.