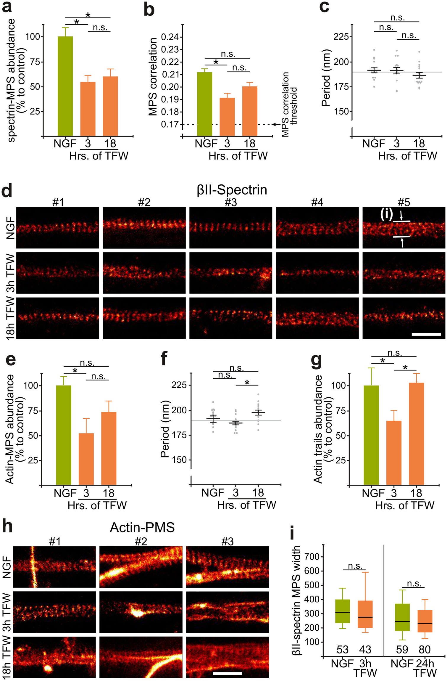
Figure 5

Remodeling of the MPS during TFW-induced degeneration. (a,b) βII-spectrin-MPS abundance (a) and correlation coefficients (b) after 3 or 18 hours of trophic factor withdrawal. (c) Mean period of βII-spectrin-MPS after trophic factor withdrawal. (d) Representative images of 5 segments with βII-spectrin-MPS in control explants or deprived for 3 or 18 hours. Scale bar: 1 μm. The top-right image shows an example of width measurements shown in panel (i). (e) Actin-MPS abundance after 3 or 18 hours of trophic factor withdrawal. (f) Mean period of actin-MPS after trophic factor withdrawal. (g) Abundance of longitudinal actin trails after trophic factor withdrawal. Data are represented as mean ± SEM. (h) Representative images of actin-MPS in control explants or deprived for 3 or 18 hours. 5 examples were chosen from each condition. Scale bar: 1 μm. (i) Box plots of βII-spectrin widths from STED images at different times after TFW. The solid box contains 50% of the data, while the bars include 95% of the data. The solid black line is the mean, and the numbers above the x-axis are the number of axonal segments measured in each condition.