Figure 2
From: Loss of autophagy in dopaminergic neurons causes Lewy pathology and motor dysfunction in aged mice

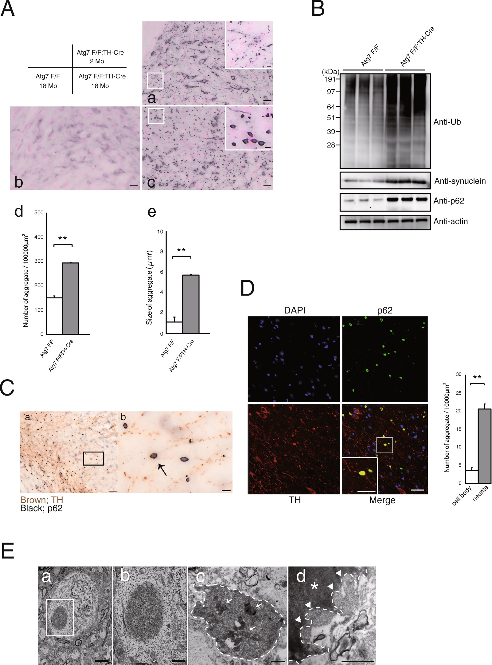
Development of p62-positive aggregates in dopaminergic neurons. (A) Histological analyses of 2-month-old mice (a), 18-month-old Atg7flox/flox control (b), and 18-month old Atg7flox/flox:TH-Cre mice (c). Cryosections were immunostained for p62. In contrast to Atg7flox/flox mice, in which no aggregates were seen in dopaminergic neurons, p62 positive aggregates increased in number (d) and size (e) in the dopaminergic neurons of Atg7flox/flox:TH-Cre mice as a function of age. Scale bars: 20 µm. High magnification of p62 inclusions is shown in the inset. Scale bar: 50 µm (inset) Data show means ± SE (error bars), and statistical significance was evaluated using Student’s t-test. **P < 0.01. (B) Immunoblot for ubiquitin, synuclein, p62, and actin. Lanes 1–3: 18-month-old Atg7flox/flox mice; lanes 4–6: 18-month-old Atg7flox/flox:TH-Cre mice. (C) (a) Histological analyses of dopaminergic neurons in an 18-month-old Atg7flox/flox:TH-Cre mouse. Cryosections were immunostained for p62 (black) and TH (brown) Scale bars: 50 µm. Square areas in (a) are enlarged in (b). P62 inclusion (arrow) is present along TH fibers. Scale bars: 10 µm. (D) The number of p62-positive aggregates within TH fibers was identified by high-resolution image through dopaminergic neurons revealed immunofluorescence labeling of TH (red) and p62 (green). Scale bars: 20 µm. High magnification of inclusion is shown in the inset. Scale bars: 20 µm (inset). Data show means ± SE (error bars), and statistical significance was evaluated using Student’s t-test. **P < 0.01. (E) Electron micrographs of neurons in the substantia nigra (SN). Somata (a,b) and neurites (c,d) of 18-month-old Atg7flox/flox:TH-Cre mice. Square areas in (a) are enlarged in (b). Electron-dense filamentous inclusions were observed in neurons of the SN. (c) Inclusion in a neurite, containing mitochondria and autophagosomes (white arrows). Inclusion is labeled with a dashed line. (d) Electron micrograph of an inclusion immunostained for p62. Electron-dense area (white asterisk) indicates a p62-positive aggregate, which contains many mitochondria (white arrowheads). Inclusion is labeled with a dashed line. Scale bars: (a) 5 µm, (b) 2 µm, (c) 1 µm, (d) 500 nm.