Figure 1
From: HPV-transformed cells exhibit altered HMGB1-TLR4/MyD88-SARM1 signaling axis

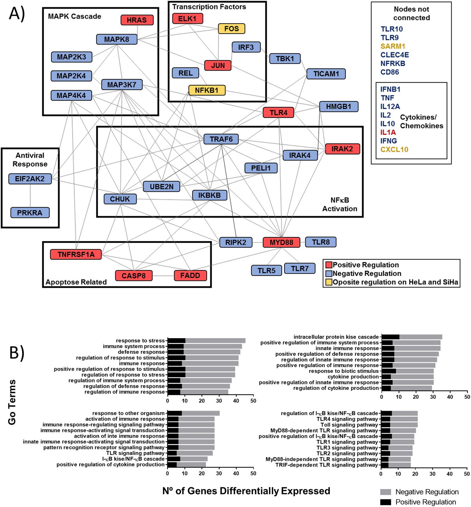
Cervical cancer cell lines exhibit altered mRNA expression of genes involved TLR-signaling pathway. (A) Pathway network analysis of 47 TLR pathway genes differentially expressed in HPV positive tumor cell lines (HeLa and SiHa) relative to HPV negative tumor cells (C33A). Genes clustered by protein function and delimited by boxes (>2-fold or < −2-fold change and p value ≤ 0.05). Genes upregulated are red colored, genes downregulated are blue colored, and yellow-colored genes had opposite results in HeLa and SiHa cell lines (STRING: functional protein association networks, string-db.org/). (B) Biological processes distribution of genes differentially expressed in HPV positive tumor cell lines relative to HPV negative tumor cells. (WEB-based GEne SeT AnaLysis Toolkit, www.webgestalt.org/).