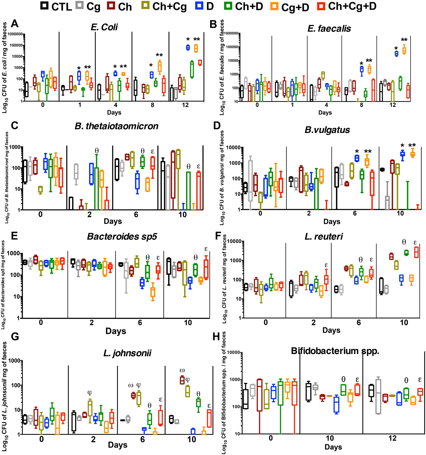
Figure 6

Cultivable bacterial diversity after chitin treatment of mice with DSS-induced colitis. Data are the mean ± SD of 20 mice per group. For all experiments, stool bacteria were isolated from mice on day 0 before C. glabrata challenge and DSS treatment. (A–H) E. coli, E. faecalis, B. thetaiotaomicron, B. vulgatus, Bacteroides spp. TP-5, L. johnsonii, Bifidobacterium spp., and L. reuteri CFUs recovered from stools. Data are the mean ± SD of 16 mice per group (*P < 0.05).