Figure 1

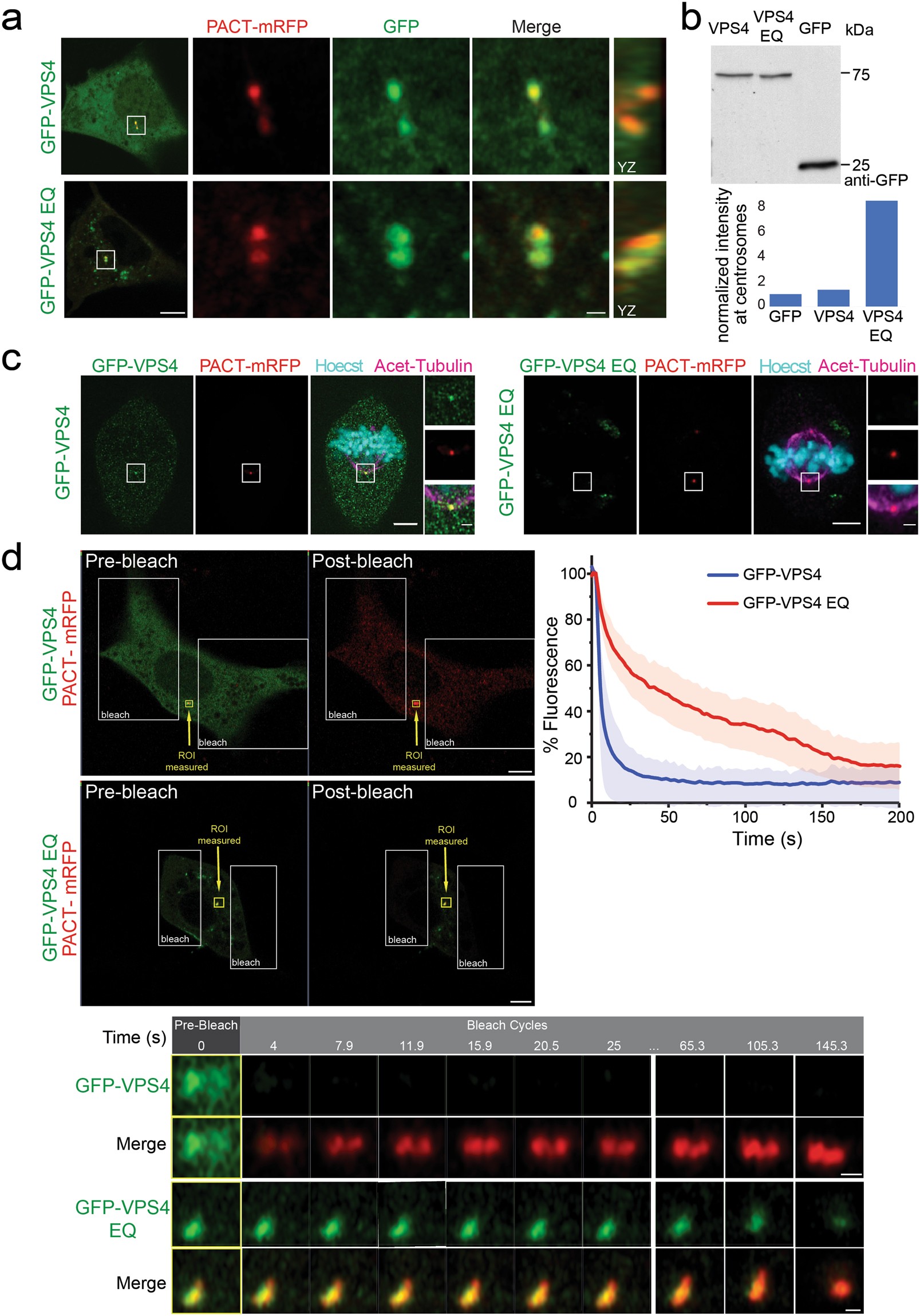
Localization and dynamics of VPS4 at the centrosomes of interphase cells. (a) NIH3T3 cells were transfected with the centrosome marker, PACT-mRFP, and GFP-VPS4 or GFP-VPS4EQ and imaged by Airyscan confocal microscopy. Images were processed to reveal the sub-diffraction localization of the proteins. Both the wild-type and the ATPase deficient VPS4 localize to the centrosome. Left to right: entire cell (scale, 5 μm), zoomed-in images (white box) of: PACT (red), VPS4 (green), an overlay and a YZ projection (scale, 0.5 μm). (b) Top panel: NIH3T3 cells transfected with GFP, GFP-VPS4 or GFP-VPS4EQ were harvested and lysed 24 h post transfection and subjected to western blot analysis using anti-GFP antibodies. Equal total protein amounts were loaded (see also supplementary Fig. S9). GFP-VPS4 and GFP-VPS4EQ express at similar levels. Bottom panel: Cells expressing GFP, GFP-VPS4, or GFP-VPS4EQ together with PACT-TagBFP were fixed and stained with anti-centrin. Z stacks of centrosomes were collected based on centrosomal markers using Airyscan microscopy. GFP intensity at the centrosome was quantified as described in materials and methods. Shown are average intensity values that were normalized to average GFP intensity obtained in control cells. GFP n = 56, GFP-VPS4 n = 35, GFP-VPS4EQ n = 52 from 2 independent experiments. (c) Cells transfected with PACT-mRFP and GFP-VPS4 or GFP-VPS4EQ were grown in high glucose media, fixed, and stained with Hoecst and antibodies to acetylated tubulin. GFP-VPS4EQ expressing cells in anaphase or metaphase like the one shown here were rare. Scale, whole cells, 5 μm; zoomed-in image, 1 μm. (d) iFRAP recordings of NIH3T3 cells expressing PACT-mRFP and either GFP-VPS4 or GFP-VPS4EQ were performed using Airyscan Confocal imaging in Fast mode. A single plane was imaged and then two regions on either side of the centrosome (covering most of the cell) were photobleached (white frame box). Image capture alternated with photobleaching for 90–100 time points. The intensity of the GFP signal at the centrosome was quantified using the location of the PACT-mRFP marker to generate the analysis region (small yellow frame box). Intensity was normalized to the pre-bleach intensity and the mean+/− the standard deviation was plotted for GFP-VPS4 and GFP-VPS4EQ (top right panel). Bottom panel: zoomed-in images taken from yellow frame boxes in the corresponding upper panels are shown. GFP-VPS4 n = 11, GFP-VPS4EQ n = 5. Scale, upper panel, 5 μm; bottom panel, 0.5 μm.