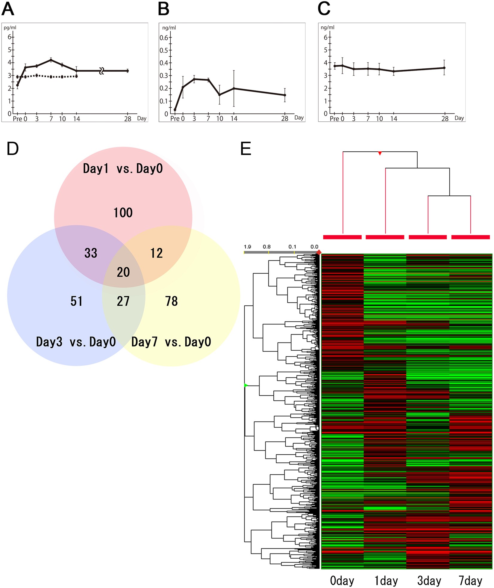
Figure 6

Molecular response to arterial patch grafting, as determined by enzyme-linked immunosorbent assay (ELISA) and cDNA microarray analysis. (A–C) Serum ELISA data. (A) In the arterial patch model (solid line), vascular endothelial growth factor A (VEGFA) levels rose rapidly immediately after the operation. They gradually increased until day 7 (solid line). A control model in which a vein patch was placed in the left common jugular vein did not exhibit any changes in serum VEGFA levels after the operation (dotted line). (B) Hypoxia-inducible factor (HIF)-1α responded similarly to VEGFA except that it showed a small drop on day 10. (C) Transforming growth factor (TGF)-β1 levels did not show any marked changes throughout the observation period. (D) cDNA microarray data. The Venn diagram shows the relationships between the genes that were upregulated by more than 4-fold at the graft site on days 1, 3 and 7, as compared with day 0. Twenty genes were upregulated on all 3 days. (E) Heat map of differentially expressed genes. Gene expression markedly changed after day 0.