Figure 4
From: Increased Glutamine Consumption in Cisplatin-Resistant Cells Has a Negative Impact on Cell Growth

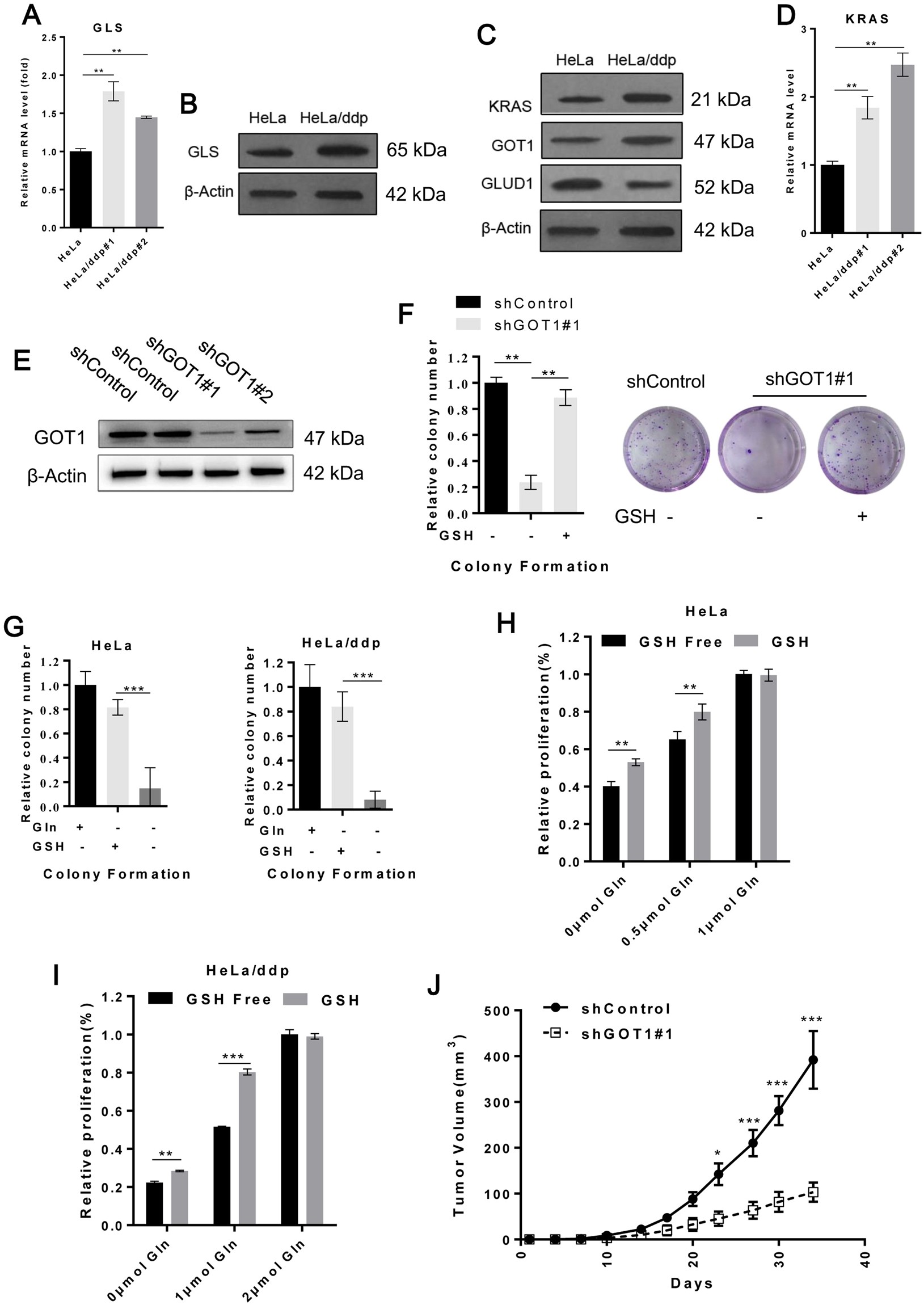
Gln catabolism was enhanced in resistant cells to sustain cellular redox homeostasis. (A) qRT-PCR shows the relative expression of GLS mRNA in HeLa and HeLa/ddp cells. (B) Western blot analysis for GLS and β-Actin expression in HeLa and HeLa/ddp cells. (C) Western blot analysis of KRAS, GOT1, GLUD1 and β-Actin expression in HeLa and HeLa/ddp cells. (D) qRT-PCR shows the relative expression of KRAS mRNA in HeLa and HeLa/ddp cells. (E) The expression of GOT1 and β-Actin was determined by Western blot analysis in HeLa/ddp cells transfected with negative control shRNA or two independent shRNAs targeting GOT1 for 48 h. (F) HeLa/ddp cells were transfected with a negative control shRNA or shRNA targeting GOT1 for 48 h, and then the cells were seeded in 6-well plates. The medium was replaced the following day with Gln-free medium, and GSH (4 mM) was added to the medium following Gln withdrawal. (G) Relative clonogenic growth of HeLa and HeLa/ddp cells. GSH (4 mM) was added to the medium following Gln withdrawal. (H and I) Ralative proliferation of HeLa and HeLa/ddp cells determined by CFSE assay; the medium was replaced with corresponding medium and supplemented with GSH (4 mM) the following day. The error bars represent the s.d. of triplicate wells of a representative experiment (A–I). (J) Xenograft growth of HeLa/ddp cells expressing a control shRNA or a shRNA targeting GOT1 in mice (n = 5). The error bars represent the s.e.m.