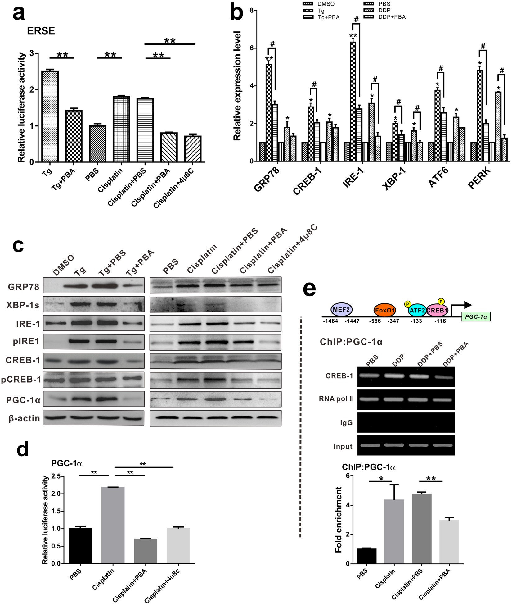
Figure 5

Cisplatin augments PGC1α expression through ER stress in HepAD38 cells. (a) The luciferase activity of ER stress response elements in HepAD38 cells. **p < 0.01. (b) The levels of the indicated ER inducible genes were determined by quantitative real-time PCR. HepAD38 cells were treated with cisplatin alone or cisplatin combined with 2.46 μg/ml ER stress inhibitor (4-PBA). Data are shown as mean \(\pm \) SD (independent experiments, n = 3); *p < 0.05, **p < 0.01 vs PBS control, #p < 0.05. (c) HepAD38 cells were treated as described in (b) or treated with cisplatin combined with 0.5 μg/ml IRE inhibitor (4 μ8C). Protein levels of ER stress genes were analyzed by western blot. The cropped blots are used in the figure and full length blots are presented in Supplementary Fig. S9. (d) PGC1α promoter activities in HepAD38 cells. Data represent the means \(\pm \) SD (independent experiments, n = 3); **p < 0.01. (e) Chromatin immunoprecipitation assay of extracts from HepAD38 cells. Schematic representation of the PGC1α promoter with the MEF2, FoxO1, ATF2 and CREB1 binding sites. Quantitative PCR results are shown as mean \(\pm \) SD (independent experiments, n = 3); *p < 0.05, **p < 0.01. RNA pol II recruited on PGC1α promoter were used as ChIP positive control.