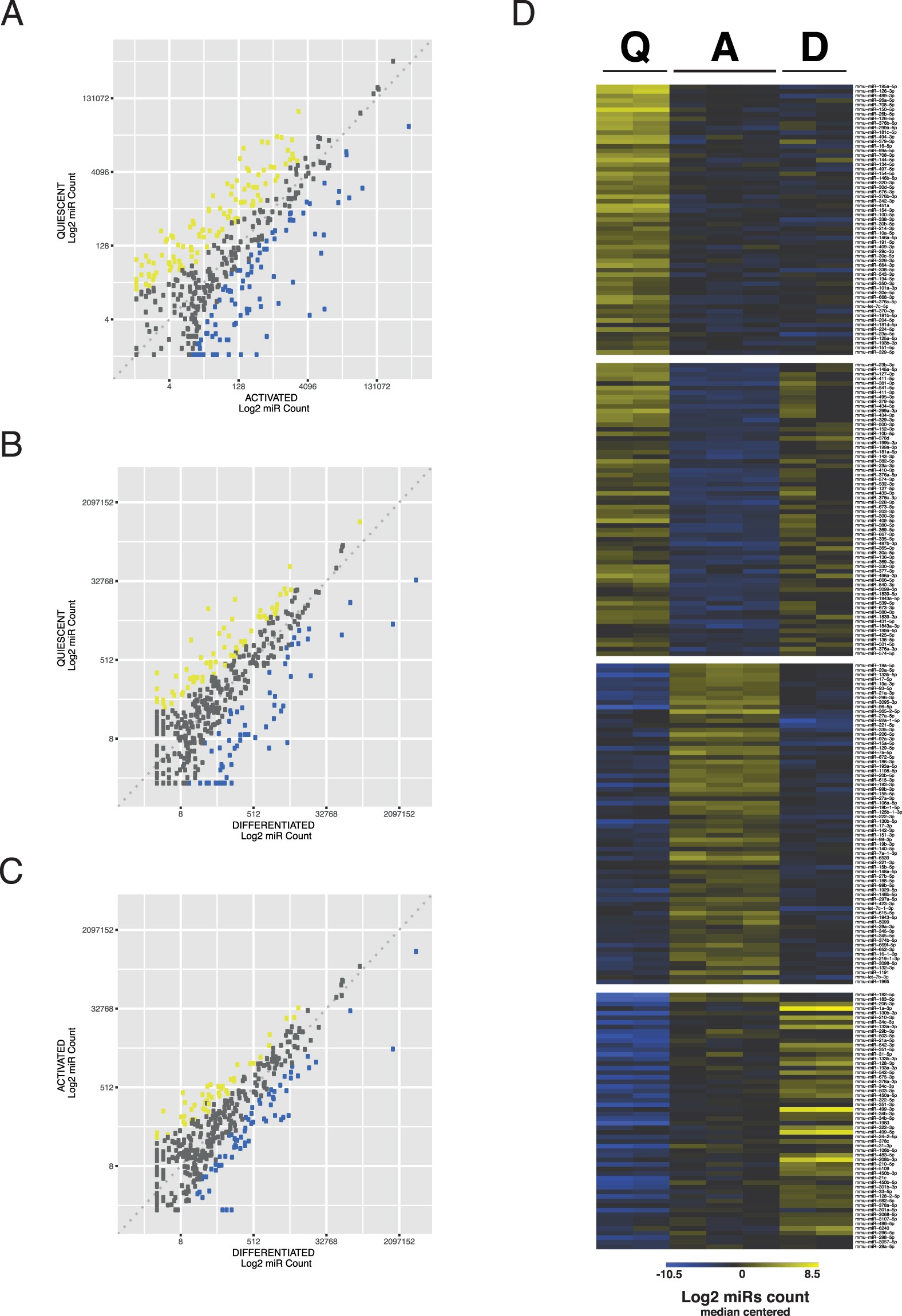
Figure 2

Identification of differentially expressed miRNAs during myogenic lineage progression. (A) Scatter plot of miRNA expression level in Quiescent vs. Activated, (B) Quiescent vs. Differentiated and (C) Activated vs. Differentiated myogenic cells. Results are presented as the median of log transformed normalized counts for each miRNA. Out of 412 miRNAs detected, 249 showed a modulation that reached statistical significance in the 3 pairwise comparisons (corrected p-value ≤ 0.001). Statistically significant up- or down-regulated miRNAs were coloured in yellow and blue, respectively. (D) Heatmap presenting 4 classes of differentially expressed miRNAs identified by K-means clustering. MicroRNAs are involved in the regulation of all processes – quiescence, activation and self-renewal and differentiation, and a large number of miRNAs with expression specific of one particular state were identified. High expression is coloured in yellow, whereas low expression is blue as in previous panels.