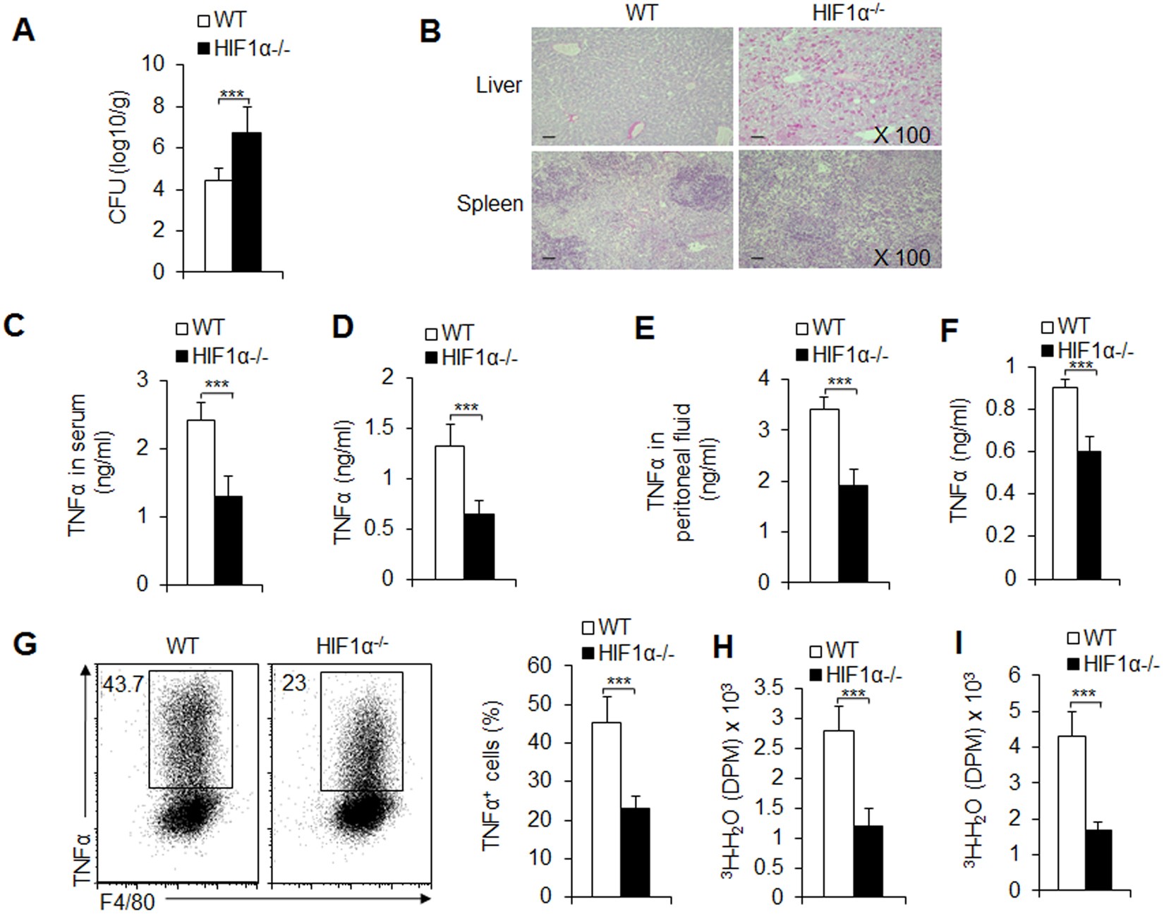
Figure 3

HIF1α is required for pro-inflammatory macrophage differentiation following Listeria bacterial infection. C57BL/6 WT or HIF1α−/− mice were i.v. injected with 1 × 105 CFU of L. monocytogenes bacteria. 48 h after infection, mouse livers were collected, and the CFU were determined (A). Infected mice developed severe infection and inflammatory cell infiltration, as shown by the histological staining of H&E (B). At the same time point after infection, serum or peritoneal exudate TNFα levels were determined using an ELISA (C and E); the sorted splenic macrophages or PEMs were stimulated with LPS for 12 h, the supernatant was collected, and TNFα levels were determined using an ELISA (D and F); the glycolytic pathway activity of macrophages was also determined (H and I). TNFα expression in F4/80+ macrophages from peritoneal exudates was analyzed with FCM. A representative figure is shown in the left image, and the data are summarized in the right image (G). Data are presented as the means ± SD (n = 3–5). One representative experiment of three independent experiments is shown. ***P < 0.001, compared with the indicated groups.