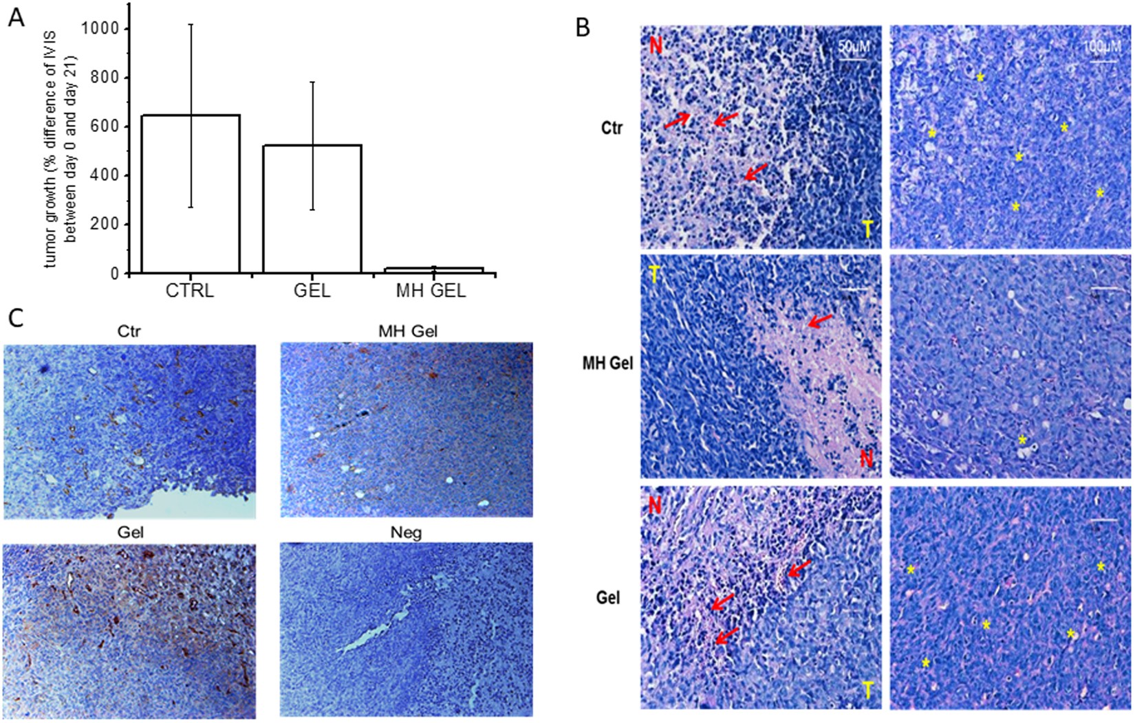
Figure 4

Antitumor activity of metformin gel formulation. (A) Difference of the luciferase emission (IVIS) before (day 0) and at the end of the treatment (day 21) from untreated mice (CTR), treated with placebo (Gel), or metformin-loaded gel (MH Gel). (B) Histological analysis of representative MDA MB231 tumors developed in control mice (CTR, untreated), in mice treated with metformin-loaded gel (MH Gel) or placebo (Gel). Images are representative of sections from different tumor areas, showing similar results. T = tumor area; N = necrotic area; red arrows = hemorrhagic areas and picnotic nuclei; yellow asterisks = representative mitotic cells. Bars = 50 µm. (C) Immunohistochemical analysis of representative MDA MB231 tumors developed in control mice (Ctr, untreated), in mice treated with metformin (MH)-loaded gel or placebo, stained with anti-CD31 antibody to highlight tumor vessels. Negative control (Neg) section was stained with the secondary antibody only. Bars = 100 µm.