Figure 2
From: Landscape of the spliced leader trans-splicing mechanism in Schistosoma mansoni

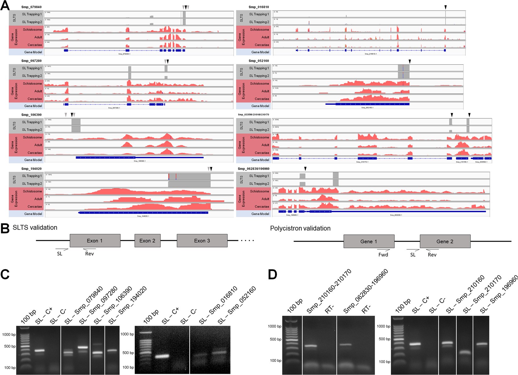
SL insertion sites and validation of novel trans-spliced transcripts. (A) Genome browser view of the exon-intron structure of genes undergoing SLTS, with the superimposed coverage for the SL Trapping 1 and 2 datasets (gray - top tracks) and the RNA-Seq dataset (pink - middle tracks). Black arrows show SL insertion sites and gray arrows show secondary SL insertions sites. The structure of genes with high (Smp_079840, Smp_097280, Smp_106390 and Smp_194020) and low read counts (Smp_016810 and Smp_052160), as well as the gene structure of a tricistronic transcript constituted by the genes Smp_033590, Smp_210160 and Smp_210170, and a dicistronic transcript, constituted by the genes Smp_062830 and Smp_196960, are shown. (B) Schematic view of genes validated by RT-PCR with the primers annealing sites. The expected fragment sizes were described in Table S1. (C) RT-PCR validation of trans-spliced genes with SL as forward primer and a gene-specific reverse primer. The Smp_024110 and Smp_045200 genes were included as positive and negative control, respectively, previously reported in20. (D) RT-PCR validation of two polycistrons by two PCR reaction: with SL as the forward primer and a gene-specific reverse primer and with gene specific primers from upstream and downstream genes. Controls without reverse transcriptase were used for each of the reactions to show the absence of gDNA contamination. Full-length gels are presented in Supplementary Figure S5 A, B and C.