Figure 8
From: Landscape of the spliced leader trans-splicing mechanism in Schistosoma mansoni

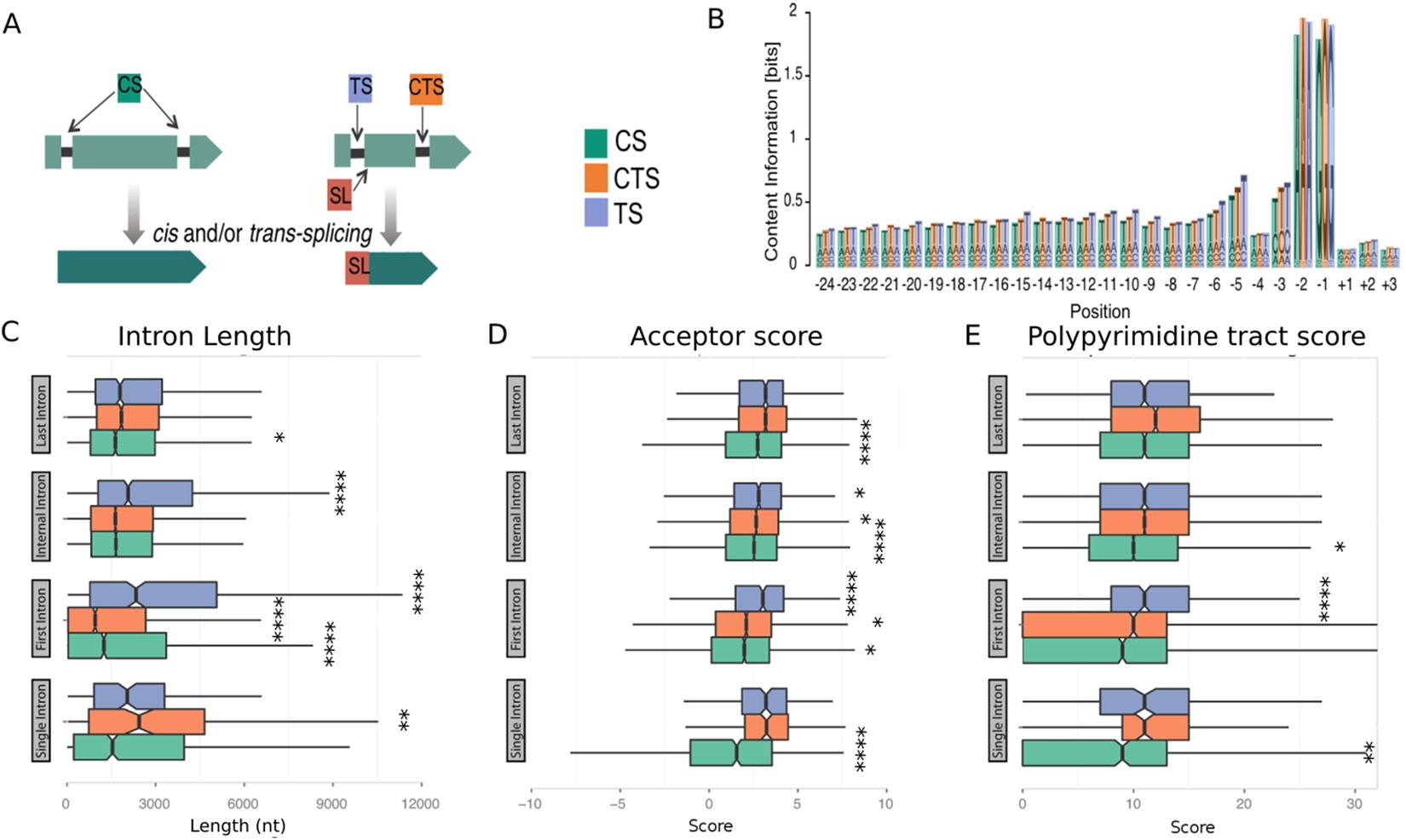
Cis and trans-splicing features based on the intron positions. (A) Introns were subdivided in three distinct groups for the following analysis: CS - cis-spliced introns (green boxes), CTS - cis-spliced introns in trans-spliced transcripts where the intron is not the primary SLTS target (orange boxes), and TS trans-spliced introns (purple boxes). (B) Intron/exons boundaries represented by the region from −24 to + 3 nucleotides. Acceptor splice sites in SL-containing genes were analysed based on their sequence composition. (C) Intron lengths are plotted based on their position in genes (single, first, internal, and last introns). (D) The strengths of acceptor splice sites (log-odds scores) are plotted according to the intron position in genes of the same three distinct groups. (E) Length of the polypyrimidine tract in nt relative to the acceptor sites are plotted according to intron position in genes of the same three distinct groups. Significantly differences are pointed (Kolmogorov-Smirnov test, *p < = 0.05, **p < = 0.01,***p < = 0.001, ****p < = 0.0001).