Figure 3

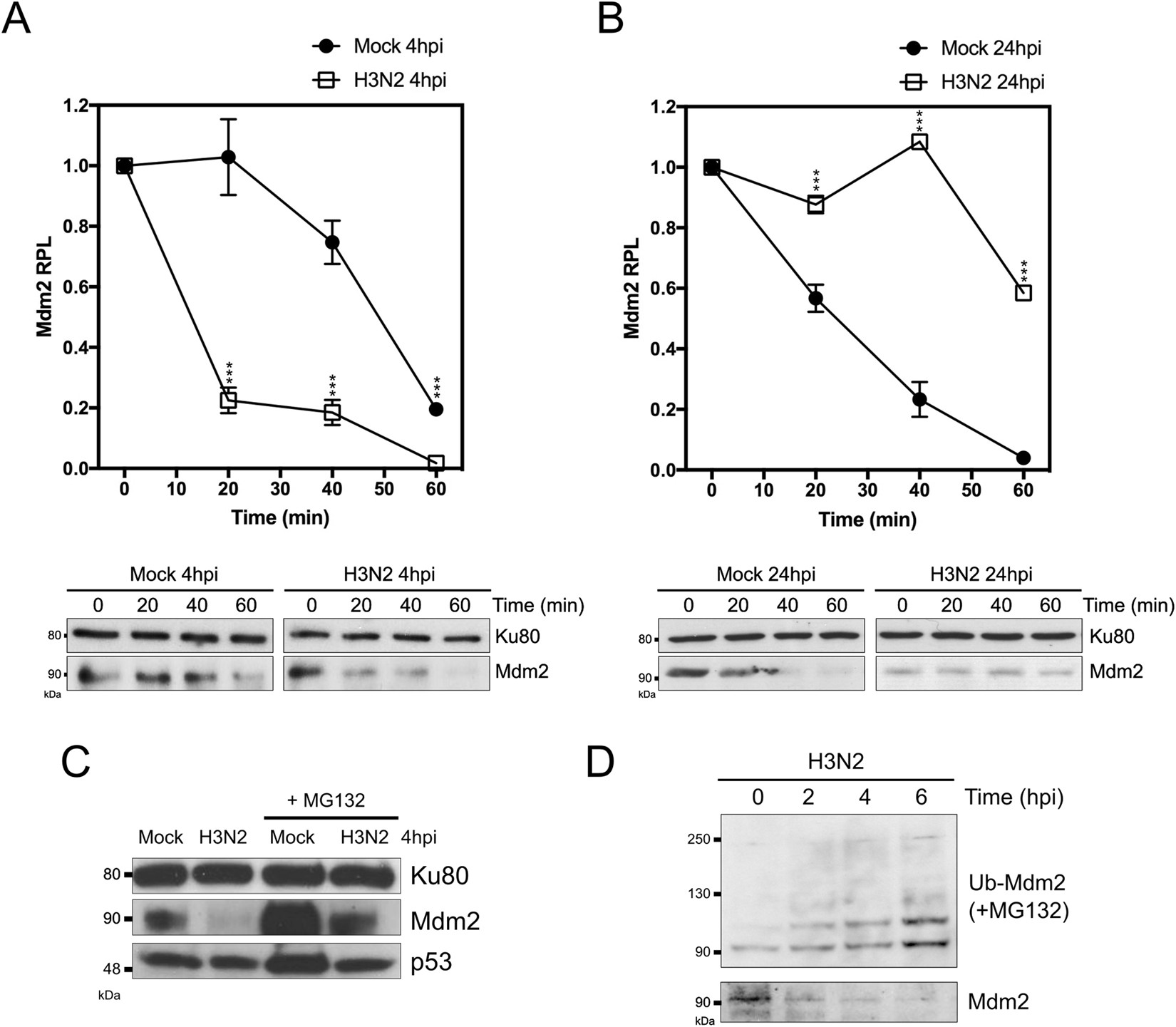
IAV infection modulates Mdm2 stability. Stability assay in IAV-infected cells at 4 hpi (A) and 24 hpi (B). Human lung A549 cells were mock-infected or infected with influenza A/Moscow/10/99 (H3N2) with an MOI of 4 or 0.1 and analyzed at 4 and 24 hpi, respectively. Stability was assessed by monitoring relative protein levels (RPL) of Mdm2 during a 1 h period, after treatment with 50 µM cycloheximide (CHX). Mean values +/− standard deviation from three independent experiments are presented. An asterisk indicates a significant difference compared with the results for mock-infected cells (*** for P-value < 0.001). (C) Human lung A549 cells were mock-infected or infected with influenza A/Moscow/10/99 (H3N2) with an MOI of 4, in presence/absence of proteasome inhibitor MG132 (20 µM), and harvested at 4 h post-infection, and analyzed by western blot. (D) A549 cells were transfected with a plasmid expressing His-tagged Ubiquitin and then further infected 48 h post-transfection with influenza A/Moscow/10/99 (H3N2) with an MOI of 4, in presence of 20 µM MG132. Cell lysates were harvested at different time-points after infection, ubiquitinated products were separated and analyzed by western blot using a specific antibody against Mdm2. In parallel, without MG132 treatment, Mdm2 protein levels were monitored at similar time-points. When necessary, Ku80 was used as a loading control for western blot.