Figure 4
From: Modulation of miRNA expression in aged rat hippocampus by buttermilk and krill oil

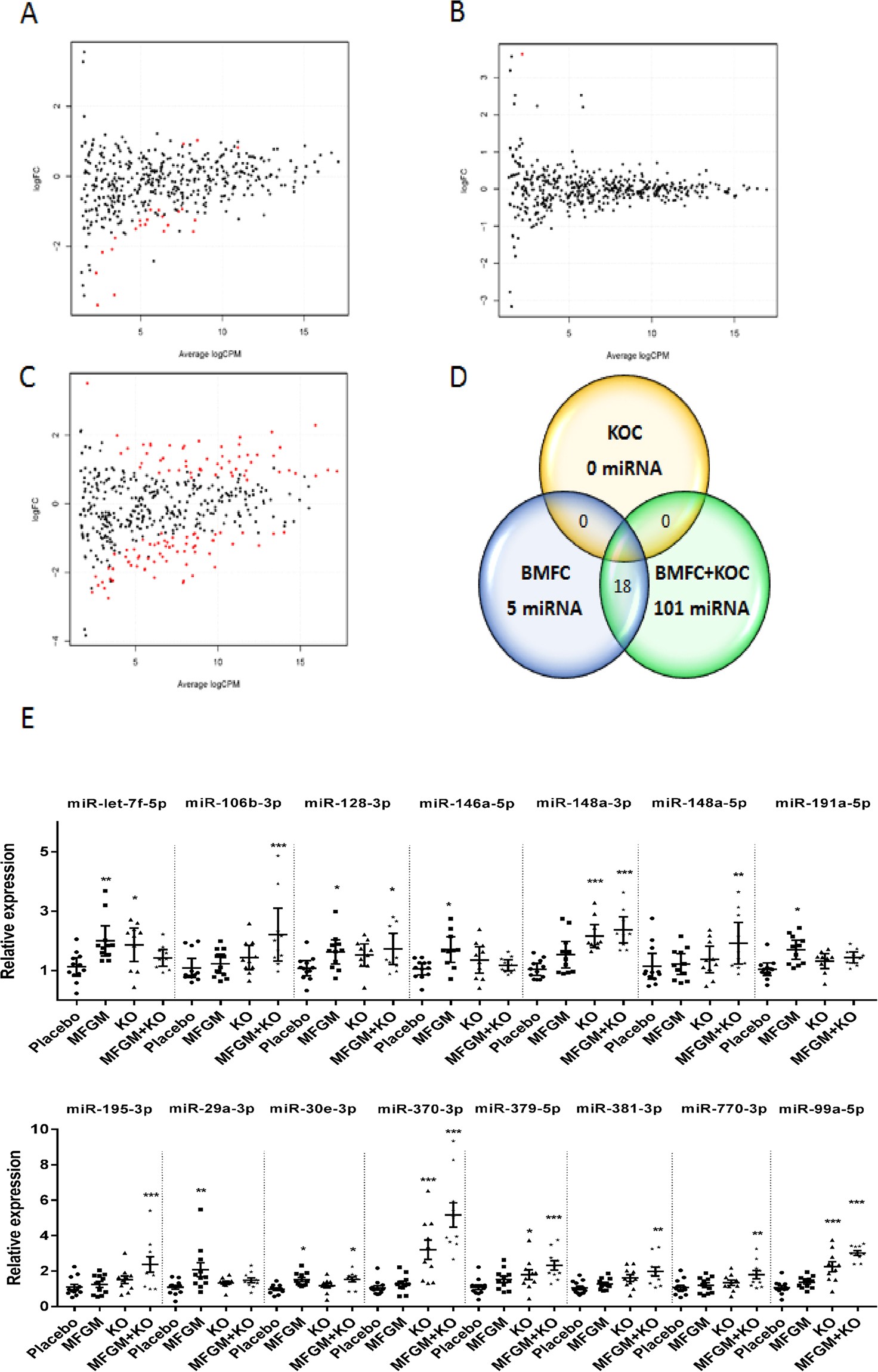
sRNASeq results. Smear plots for control vs KOC (A), BMFC (C) and KOC + BMFC (B) groups. (D) Venn diagram of differentially expressed miRNAs. (E) Validation of selected miRNAs. Values are means ± SEM. Statistically significant difference vs control at *p < 0.05–0.005; **p < 0.005–0.0005; ***p < 0.0005. BMFC: buttermilk fat concentrate rich in phospho- and sphingolipids; KOC: krill oil concentrate rich in omega-3 fatty acids (eicosapentaenoic acid and docosahexaenoic acid) and phospholipids; BMFC + KOC: combination of BMFC and KOC.