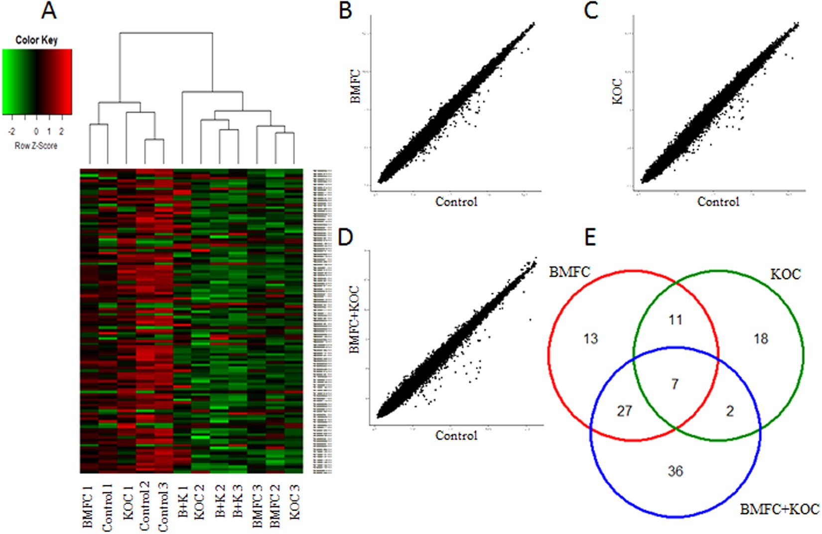
Figure 5
From: Modulation of miRNA expression in aged rat hippocampus by buttermilk and krill oil

Gene expression analysis. (A) Heatmap of microarray data. Scattered plots for KOC (B), BMFC (C) and KOC + BMFC (D) groups. (E) Venn diagram of differently expressed genes. BMFC: buttermilk fat concentrate rich in phospho- and sphingolipids; KOC: krill oil concentrate rich in omega-3 fatty acids (eicosapentaenoic acid and docosahexaenoic acid) and phospholipids; BMFC + KOC: combination of BMFC and KOC.