Figure 7
From: Comprehensive renoprotective effects of ipragliflozin on early diabetic nephropathy in mice

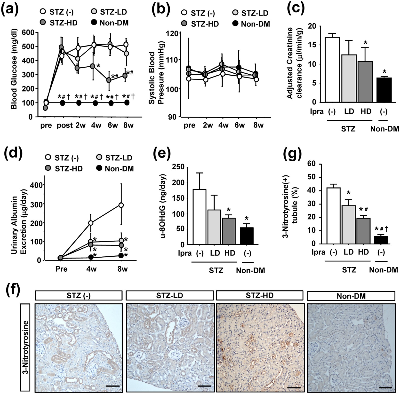
Effects of ipragliflozin on renal phenotypes in STZ-induced type 1 diabetic mice. (a) High-dose ipragliflozin significantly inhibited increases in blood glucose levels in STZ-injected mice. (b) The ipragliflozin treatment did not affect systolic blood pressure. (c) Ipragliflozin slightly reduced creatinine clearance adjusted by body weight decreases in STZ-injected mice in a dose-dependent manner. (d) High- and low-dose ipragliflozin reduced urinary albumin excretion in STZ-injected mice. (e) High-dose ipragliflozin reduced the urinary excretion of 8-OHdG in STZ-injected mice. (f,g) Immunostaining of 3-nitrotyrosine and the quantification of its positive tubules showed that the ipragliflozin treatment reduced its expression in tubular epithelia in STZ-injected mice. Arrowheads indicate nitrotyrosine-positive tubules. Data show the means ± SD, *p < 0.05 vs STZ (−), #p < 0.05 vs STZ-LD, †p < 0.05 vs STZ-HD, Bar = 100 μm in (e), n = 4–5 mice in each group, one-way ANOVA, Tukey’s multiple comparison.